ISSN: 1130-2496 • e-ISSN: 1988-2793
ARTÍCULOS
Resumen: INTRODUCCION. La forma en que se hace uso de las plataformas docentes es un elemento relevante en la satisfacción de la enseñanza presencial universitaria para el alumnado y el profesorado. El presente estudio trata de identificar patrones de comportamiento y factores relacionados con el uso de plataformas docentes en la enseñanza presencial en las universidades españolas. MÉTODO. Se ha diseñado un cuestionario dirigido al profesorado de universidades españolas. En una primera etapa, se ha desarrollado un análisis clúster y se contrasta la existencia de diferencias significativas en usos concretos de las plataformas entre clústeres. En una segunda etapa, se desarrolla un estudio descriptivo de los clústeres. Se estudia la relación entre los clústeres y variables demográficas, de percepción de uso de las plataformas, de autopercepción y contextuales. Por último, se analizan las circunstancias que podrían impulsar el uso de plataformas docentes para cada colectivo. RESULTADOS. Se identifican cuatro clústeres y se observan diferencias tanto en la composición de los clústeres como en la puntuación dada a variables de percepción de las plataformas y autopercepción de competencia tecnológica. DISCUSIÓN. No todos los patrones de uso responden a una ordenación de menor a mayor uso de la plataforma, sino que parecen indicar también distintas formas de trabajar. Los datos no avalan estereotipos de género y edad del profesorado y uso de la tecnología. Si las universidades estuvieran interesadas en impulsar el buen uso de plataformas docentes, no sería recomendable buscar una solución única y ni centrarse en incrementar la oferta de formación del profesorado.
Palabras clave: Enseñanza superior, Campus virtual, Cuestionario, Análisis estadístico.
Abstract: INTRODUCTION. The way teaching platforms are used is an important factor determining the satisfaction students and lecturers have with in-person university teaching. This study aims to identify patterns of behaviour and factors related to the use of teaching platforms in in-person teaching in Spanish universities. METHOD. A questionnaire has been designed for the teaching staff at Spanish universities. In the first stage, a cluster analysis was performed and the existence of significant differences between clusters in relation to specific uses of the platforms was tested. In the second stage, a descriptive study of the clusters was performed. The relationship between clusters and demographics, perception of use, self-perception and contextual platforms variables was studied. Finally, the circumstances that could promote the use of teaching platforms for each group were analysed. RESULTS. Four clusters were identified, and differences were observed both in the composition of the clusters and in the score given to the variables for perception of the platforms and self-perception of technological competence. DISCUSSION. Not all usage patterns follow an order from lowest to highest use of the platform, but instead some seem to indicate different ways of working. The data do not support any gender and age stereotypes of teachers and their use of technology. If universities are interested in promoting the proper use of teaching platforms, it would not be advisable to look for a single solution and they should not focus on increasing the amount of training for lecturers.
Keywords: Higher education, Virtual campus, Questionnaire, Statistic analysis.
Index: 1. Introducción • 2. Método • 2.1. Instrumento • 2.2. Aplicación del instrumento. Participantes • 2.3. Análisis de datos • 3. Resultados • 3.1. Etapa 1: Identificación de clústeres y clasificación de variables de uso de plataformas • 3.2. Etapa 2: Descripción de los clústeres • 4. Discusión • 5. Conclusiones • 6. Referencias bibliográficas
Cómo citar: Carabias López S., Arroyo-Barrigüete J. L., de Asís de Ribera F., Segura M. y Hernández A. (2025). El uso de plataformas digitales para la docencia presencial en las universidades españolas: análisis desde la percepción del profesorado. Revista Complutense de Educación, 36(4), 567-579. https://doi.org/10.5209/rced.96941
La Declaración Mundial sobre la educación superior en el siglo XXI de la UNESCO explicita la aspiración de que las universidades hagan buen uso de las innovaciones tecnológicas:
Los establecimientos de educación superior han de dar el ejemplo en materia de aprovechamiento de las ventajas y el potencial de las nuevas tecnologías de la información y la comunicación, velando por la calidad y manteniendo niveles elevados en las prácticas y los resultados de la educación, con un espíritu de apertura, equidad y cooperación internacional (UNESCO, 1998, p. 110).
De acuerdo con Martin et al. (2020), el profesorado universitario considera que la tecnología digital más importante para la enseñanza es la facilitada por las plataformas digitales de enseñanza. Estas plataformas son aplicaciones, basadas normalmente en tecnología web, diseñadas para gestionar las interacciones, síncronas o asíncronas, entre profesores y estudiantes relacionadas con los procesos de aprendizaje (Alshammari et al., 2018). El apoyo de la enseñanza en este tipo de plataformas ha sido creciente en la educación superior (Rhode et al., 2017) y la situación excepcional generada por la pandemia de Covid-19 dio un último impulso a su utilización, especialmente de sus herramientas síncronas (Sayaf, 2023; Thach et al., 2021).
Las plataformas educativas son esenciales en enseñanza no presencial, pero también se utilizan de forma generalizada como apoyo para la docencia presencial en la universidad, principalmente, en procesos de distribución de materiales, evaluación, comunicación y colaboración entre profesores y estudiantes. Asimismo, pueden simplificar tareas de organización y seguimiento (Kultur y Yazici, 2014; Mallon et al., 2023; Washington, 2019). La mayor o menor contribución de las plataformas a la mejora de los procesos de aprendizaje depende, en gran medida, del tipo de uso que se haga de ellas (Cabero-Almenara et al., 2019; Gómez Contreras et al., 2022). Conocer los patrones de uso de las plataformas, los factores que explican la mayor o menor utilización de sus funcionalidades y los motivos que frenan un mayor aprovechamiento es útil para promover medidas que impulsen la eficiencia y la satisfacción en los procesos de enseñanza y aprendizaje universitario apoyado en plataformas educativas. Sin embargo, las revisiones de la literatura de Al-Nuaimi y Al-Emran (2021), Gómez Contreras et al. (2022) y Salgado-Chamorro et al. (2023) ponen de manifiesto que la investigación sobre el uso de plataformas educativas como apoyo a la enseñanza presencial es escaso. En España, cabe destacar el estudio de Esnaola-Arribillaga y Bezanilla (2020) sobre niveles de uso de una plataforma digital para la docencia presencial en una universidad concreta. Lucas-Bacía y Roa (2021) destacan que, en los estudios sobre uso de plataformas en la universidad española, suelen reducirse a pocos centros universitarios.
Los estudios sobre uso de plataformas digitales en enseñanza superior son mayoritariamente cuantitativos y la recolección de datos suele basarse en cuestionarios (Lucas-Bacía y Roa, 2021), que pueden ir dirigidos al profesorado (Cabero-Almenara et al., 2019; Esnaola-Arribillaga y Bezanilla, 2020; Fathema et al., 2015; Fearnley y Amora, 2020; Garone et al., 2019; Lavidas et al., 2022; Thach y Lai, 2021) o al alumnado (Kozlova y Pikhart, 2021; Sayaf, 2023; Thach et al., 2021). Otros estudios toman la información del registro de uso de la plataforma (Machajewski et al., 2019; Rhode et al., 2017; Sholeh y Andayati, 2023). Utilizar una sola fuente de información siempre constituye una limitación. En Machajewski et al. (2019) se describen las limitaciones de utilizar como única fuente el registro informático de uso de la plataforma, al no poder integrar la información del uso de la plataforma y las variables asociadas al profesorado. Trabajos como Galura et al. (2023) o Kaewsaiha y Chanchalor (2020) toman información de varias fuentes. Se han desarrollado también estudios cualitativos, como Walker et al. (2016) y Washington (2019), basados en cuestionarios de preguntas abiertas al profesorado.
El presente estudio recoge, a través de un cuestionario, información del profesorado de 22 universidades españolas sobre el uso de plataformas educativas en educación superior con modalidad presencial, con los siguientes objetivos:
Identificar patrones de uso de plataformas docentes en el profesorado de las universidades españolas.
Identificar variables que puedan estar relacionadas con el diferente uso de las plataformas docentes.
Informar el diseño de medidas que podrían adoptarse para impulsar el uso de las plataformas docentes.
El estudio se basa en un diseño no-experimental, descriptivo y ex-post-facto, donde la selección de participantes ha sido por conveniencia y la finalidad, exploratoria, de acuerdo con los objetivos planteados.
Se ha diseñado un cuestionario ad hoc dirigido al profesorado universitario que mide, en primer lugar, el uso de una plataforma digital para distintos procesos asociados a la docencia presencial; en segundo lugar, variables que pueden estar relacionadas con el uso de la plataforma y, por último, circunstancias que podrían impulsar la utilización de plataformas docentes. Una primera versión del cuestionario, que incluía una última pregunta abierta para realizar sugerencias sobre el instrumento, fue respondida por un grupo de 11 docentes de diferentes áreas (educación, estadística, matemáticas, economía de la empresa, derecho, idiomas), seleccionados por su conocimiento de la materia. En cada uno de los integrantes puede resaltarse alguna aportación en particular, como especialización en aplicación de tecnologías de la información y la comunicación a la educación superior, en la elaboración de cuestionarios o amplia experiencia en uso de plataformas para la propia docencia y la coordinación de equipos. El cuestionario final, que se describirá a continuación, incorpora las sugerencias recibidas.
En la elaboración de las preguntas sobre el uso de cada proceso, se han tomado en cuenta los estudios de Al-Hamed (2022), Esnaola-Arribillaga y Bezanilla (2020), Garrote y Pettersson (2007), Rhode et al. (2017), así como la experiencia docente de los autores, y las sugerencias del grupo que respondió a la versión inicial. El cuestionario incluía 17 preguntas (véase tabla 1), evaluadas todas ellas en una escala Likert de 1 (“Nunca”) a 5 (“Habitualmente”). Las preguntas se corresponden con tareas que se desarrollan con apoyo de las plataformas docentes. Las tres primeras preguntas (P1 P2 P3) están relacionadas con la distribución de materiales. Las cuatro siguientes, con la evaluación personalizada: (P4 P5 P6), evaluación asíncrona y P7, evaluación síncrona. Las siguientes preguntas, con la comunicación bidireccional: (P8 y P9), comunicación síncrona, (P10 y P11), comunicación asíncrona. Le siguen dos preguntas que se refieren a tareas de organización (P12 y P13); dos, sobre tareas de seguimiento (P14 P15); y dos peguntas sobre comunicación unidireccional (P16 y P17).
| P1 | ¿Utilizas la plataforma para distribuir documentación escrita (presentaciones de PowerPoint, documentos de Word, artículos, etc.) entre los estudiantes? |
| P2 | ¿Utilizas la plataforma para distribuir documentación audiovisual (vídeos, grabaciones de audio, etc.) entre los estudiantes? |
| P3 | ¿Utilizas la plataforma para compartir material con otros profesores? |
| P4 | ¿Utilizas la plataforma para recibir entregas de los estudiantes? |
| P5 | ¿Utilizas la plataforma para evaluar o dar feedback de las entregas de los estudiantes? |
| P6 | ¿Utilizas la plataforma para controlar el plagio de las entregas? |
| P7 | ¿Utilizas la plataforma para hacer exámenes a tus alumnos? |
| P8 | ¿Utilizas la plataforma para impartir talleres o tutorías de grupo? |
| P9 | ¿Utilizas la plataforma para resolver dudas de los estudiantes a través de videollamada? |
| P10 | ¿Utilizas la plataforma para organizar foros o chats? |
| P11 | ¿Utilizas la plataforma para comunicarte con los alumnos a través de mensajes? |
| P12 | ¿Utilizas la plataforma para programar actividades (entregas de ejercicios o trabajos planificadas)? |
| P13 | ¿Utilizas la plataforma para organizar trabajo colaborativo de los estudiantes? |
| P14 | ¿Utilizas la plataforma para revisar informes de actividad de los estudiantes? |
| P15 | ¿Utilizas la plataforma para comprobar asistencia? |
| P16 | ¿Utilizas la plataforma para publicar calificaciones? |
| P17 | ¿Utilizas la plataforma para publicar anuncios? |
Respecto de las variables que pueden estar relacionadas con el uso de la plataforma, la literatura muestra múltiples clasificaciones (Salgado-Chamorro et al., 2023; Ziraba et al., 2020). De acuerdo con la revisión de la literatura de Al-Nuaimi y Al-Emran (2021), las variables más consideradas en la literatura son, en este orden, la TAM (Davis, 1989); la aportación de DeLone y McLean (2003) y la UTAUT, desarrollada en Venkatesh et al. (2003). Se ha considerado que, en la fase de estudio descriptivo de los clústeres, es deseable no renunciar a ningún factor que pueda ser relevante, por lo que se han incluido variables propuestas en las ampliaciones de estas teorías, particularmente para uso de plataformas docentes en educación superior, y la vocación docente, sugerida por los autores para dar una visión más completa de la autopercepción profesional de los participantes. Todas las variables que pueden ser manipuladas directamente por agentes externos se han agrupado como factores que podrían impulsar la utilización de plataformas docentes, para enfocar los datos al tercer objetivo del trabajo. Como es habitual, se recogen variables demográficas y, lo que no es tan frecuente (Al-Nuaimi y Al-Emran, 2021), variables contextuales. En la Tabla 2, se muestran las variables seleccionadas, junto con las preguntas del cuestionario y las referencias más relevantes.
| Variables demográficas | Pregunta | Al-Nuaimi y Al-Emran (2021) |
| Edad | ¿Cuál es tu edad? Por favor, escribe la respuesta con número (p.e. 56) | |
| Género | ¿Cuál es tu género? | |
| Percepción de la plataforma | Pregunta | |
| Satisfacción con la plataforma | ¿Cuál es tu nivel de satisfacción general con la plataforma que utilizas? Por favor usa una escala del 0 (completamente insatisfecho) al 10 (completamente satisfecho) | DeLone y McLean (2003); García Murillo et al. (2020) |
| Utilidad de la plataforma | En una escala del 0 al 10 siendo 0 “ninguna utilidad” y 10 “completamente imprescindible” ¿Cuál es el nivel de utilidad que, en tu opinión, tienen las plataformas digitales en el proceso docente? | Davis (1989); Fathema et al. (2015) |
| Carga de trabajo | ¿Cómo afecta el uso de la plataforma a tu carga de trabajo? | Venkatesh et al. (2003) |
| Autopercepción | Pregunta | |
| Vocación docente | En una escala del 0 al 10 siendo 0 “ninguna” y 10 “total” ¿qué valoración darías a tu vocación docente? | |
Competencia Tecnológica |
En una escala del 0 al 10 siendo 0 “ninguna” y 10 “total” ¿qué valoración darías a tus competencias en el uso de tecnología? | Fathema et al. (2015); Fearnley y Amora (2020); Lavidas et al. (2022) |
| Contexto de la docencia | Pregunta | Al-Nuaimi y Al-Emran (2021) |
| Dedicación | ¿Cómo desarrollas tu trabajo en la Universidad? (tiempo completo/parcial) | |
Área de Conocimiento |
¿En qué áreas impartes docencia habitualmente (área de las materias que impartes)? | |
| Tipo de contrato | ¿Tu trabajo en la Universidad es permanente (funcionario o contrato indefinido) o temporal? | |
| Tipo de universidad | ¿La Universidad en la que desarrollas mayoritariamente tu docencia es? (privada/pública) | |
| Años de Experiencia | ¿Cuántos años de experiencia tienes en la enseñanza universitaria (considerando todas las universidades en que has impartido docencia)? Por favor, escribe la respuesta con número (p.e. 15) | |
| Circunstancias que podrían impulsar la utilización de plataformas docentes | ||
Por favor, indica cuáles de las siguientes circunstancias podrían mejorar tu nivel de satisfacción con la plataforma docente que usas (más tiempo para la labor docente, mayor facilidad de uso de la plataforma, más funcionalidades en la plataforma, más sesiones de formación, formación más práctica, soporte técnico para consulta de dudas, mayor reconocimiento por parte de la universidad) Si hay otras circunstancias que podrían mejorar tu satisfacción con la plataforma, por favor, indícalas a continuación. |
Davis (1989); Fathema et al. (2015); Fearnley y Amora (2020); Venkatesh et al. (2003) | |
Se utilizó un muestreo no probabilístico por conveniencia, enviado por correo electrónico con un enlace a la encuesta implementada en Microsoft Forms, tras constatar la identidad del destinatario y se obtuvo un total de 303 respuestas. Tras el proceso de limpieza de datos, en el que se eliminaron las observaciones incompletas o inválidas, la muestra final quedó compuesta por un total de 288 registros completos, válidos, anonimizados y correspondientes a 288 profesores que habían aceptado el correspondiente consentimiento informado.
En la muestra están representadas 22 universidades españolas, con un alto porcentaje de respuestas que corresponden a profesorado de la Universidad Complutense de Madrid (37.8%) y de la Universidad Pontificia Comillas (37.5%). El 18.1% corresponde a otras universidades públicas y el 6.6% a otras universidades privadas.
El profesorado que ha respondido tiene una edad media de 50.7 años, con una desviación típica de 8.7 años. El 54% se identifica con el género mujer y el 46% como hombre. Su experiencia media es de 19.8 años, con una desviación típica de 10.6 años. El 25% tiene un contrato a tiempo parcial en la universidad.
El análisis de los datos se estructuró en dos etapas diferentes. En la primera de ellas, se persigue la identificación de patrones a partir de las dimensiones de uso de la plataforma indicadas en la tabla 1. La metodología orientada a este objetivo es el clústering jerárquico aglomerativo, opción elegida por presentar una mayor interpretabilidad que los algoritmos de clústering no jerárquico. Hemos empleado la distancia euclídea y se ha optado por el método de enlace de Ward, uno de los más empleados en la práctica, pues además de ser robusto a atípicos, tiende a generar clústeres compactos. La presencia de diferencias significativas se confirmó con un contraste de Kruskal Wallis de diferencias entre clústeres, con análisis post-hoc en aquellas variables en las que se detectan diferencias. Se eligió un contraste no paramétrico, dado que no se dan las condiciones para suponer una distribución normal.
En la segunda etapa se procedió al análisis descriptivo de cada clúster que incluyó, en primer lugar, las variables demográficas, contextuales, de autopercepción y de percepción de la plataforma, con el objetivo de ofrecer una visión de su relación con el uso de plataformas docentes. Se identificó para cuáles de ellas se observaban diferencias significativas entre los clústeres con un contraste de Kruskal Wallis, con análisis post- hoc en aquellas variables en las que se detectan diferencias. Por último, se describieron las circunstancias que apunta el profesorado como posibles motores para impulsar el uso de las plataformas docentes, dentro de cada clúster y se contrastó la equidistribución entre clústeres de las circunstancias seleccionadas con contrastes chi-cuadrado y de razón de verosimilitudes.
El análisis se ha desarrollado usando IBM SPSS y el entorno de programación R, empleando diversas librerías del mismo: “dplyr” (Wickham et al., 2021), “dunn.test” (Dinno, 2024), “fmsb” (Nakazawa, 2019), “gplots” (Warnes et al., 2019), y “NbClust” (Charrad et al., 2014). La selección de estas dos herramientas obedece a razones específicas. Para los análisis más básicos, se ha empleado SPSS, una herramienta accesible y fiable que permite realizar análisis estadísticos de manera rápida y eficiente. En cambio, para análisis más avanzados, como el análisis clúster, se ha optado por R, ya que ofrece una mayor flexibilidad en la parametrización y permite la generación de gráficos altamente personalizados.
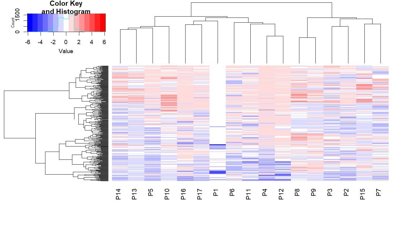
Los resultados del análisis clúster se muestran en la figura 1, basado en las 17 preguntas de la tabla 1 previamente tipificadas. Se observa la presencia de cuatro grupos de profesores diferentes (interpretación horizontal de la figura 1). A fin de facilitar la interpretación de los resultados, la figura 2 muestra el gráfico de radar de los cuatro clústeres identificados.
El clúster 1 puede caracterizarse como el colectivo que tiende a hacer un menor uso de las plataformas. En él se encuentra únicamente el 8.7% del profesorado que respondió. Sí hacen uso habitual de la plataforma para tareas como distribuir materiales (P1) o controlar el plagio de las estregas (P6). Como contrapunto, el clúster 4, que agrupa el 31.9% del profesorado, es el colectivo que tiende a utilizar todas las funcionalidades de las plataformas en mayor medida que los demás.
Los clústeres 2 y 3, con el 32.3% y el 27.1% de las respuestas respectivamente, hacen un uso intermedio de las plataformas. Entre ellos aparecen diferencias dependiendo del tipo de tarea y herramienta. Llama la atención la diferencia entre los dos clústeres en el hábito de compartir material con docentes a través de la plataforma (P3), con más frecuencia en el clúster 2 que en el 3. Se propondrá una interpretación para estos resultados en la discusión del artículo.
Respecto de todas las variables del cuestionario, como es razonable, el test de Kruskal Wallis muestra diferencias significativas. Los análisis post-hoc permiten comparaciones entre procesos concretos (ver Tabla 3, que incluye la diferencia y el p-valor con ajuste de Bonferroni):
Entre los clústeres C1 y C4 hay diferencias significativas respecto de todas las tareas que aparecen en el cuestionario, aunque en P6 (control del plagio), estas diferencias solo son significativas al 10%).
Respecto de las herramientas síncronas (preguntas P7, P8 y P9) no se observan diferencias significativas entre los clústeres C3 y C1 ni entre los clústeres C2 y C4.
En cambio, respecto de las tareas de evaluación y comunicación asíncrona (preguntas P5, P6 y P11), es el clúster C2 el que no presenta diferencias significativas con el clúster C1) y el clúster C3 se comporta como el clúster C4.
| P1 | P2 | P3 | P4 | P5 | P6 | P7 | P8 | P9 | P10 | P11 | P12 | P13 | P14 | P15 | P16 | P17 | ||
|---|---|---|---|---|---|---|---|---|---|---|---|---|---|---|---|---|---|---|
| KW | <0.001 | <0.001 | <0.001 | <0.001 | <0.001 | <0.001 | <0.001 | <0.001 | <0.001 | <0.001 | <0.001 | <0.001 | <0.001 | <0.001 | <0.001 | <0.001 | <0.001 | |
| C1-C2 | Dif | -0.5 | -1.3 | -1.3 | -0.8 | -0.4 | 0.4 | -0.9 | -1.3 | -1.6 | -0.6 | -0.2 | -1.6 | -0.8 | -1.0 | -0.7 | -1.4 | -1.0 |
| P-valor | <0.001 | <0.001 | <0.001 | 0.037 | 1.000 | 0.619 | 0.002 | <0.001 | <0.001 | 0.010 | 1.000 | <0.001 | 0.004 | 0.002 | 0.016 | <0.001 | 0.024 | |
| Sig. | *** | *** | *** | ** | *** | *** | *** | *** | *** | *** | *** | ** | *** | ** | ||||
| C1-C3 | Dif | -0.7 | -0.9 | -0.8 | -1.7 | -1.4 | -0.7 | -0.1 | -0.1 | 0.1 | -1.3 | -0.9 | -2.4 | -0.8 | -0.4 | 0.0 | -1.5 | -1.5 |
| P-valor | <0.001 | 0.006 | 0.009 | <0.001 | <0.001 | 0.110 | 1.000 | 1.000 | 1.000 | <0.001 | 0.006 | <0.001 | 0.016 | 0.334 | 1.000 | <0.001 | <0.001 | |
| Sig. | *** | *** | *** | *** | *** | *** | *** | *** | ** | *** | *** | |||||||
| C1-C4 | Dif | -0.8 | -2.0 | -1.6 | -1.8 | -2.3 | -0.6 | -1.2 | -1.6 | -1.3 | -1.7 | -1.4 | -2.6 | -2.3 | -2.3 | -1.5 | -2.2 | -2.2 |
| P-valor | <0.001 | <0.001 | <0.001 | <0.001 | <0.001 | 0.093 | <0.001 | <0.001 | <0.001 | <0.001 | <0.001 | <0.001 | <0.001 | <0.001 | <0.001 | <0.001 | <0.001 | |
| Sig. | *** | *** | *** | *** | *** | * | *** | *** | *** | *** | *** | *** | *** | *** | *** | *** | *** | |
| C2-C3 | Dif | -0.2 | 0.3 | 0.5 | -0.8 | -1.0 | -1.1 | 0.8 | 1.3 | 1.7 | -0.7 | -0.7 | -0.7 | 0.1 | 0.5 | 0.6 | -0.1 | -0.5 |
| P-valor | 0.001 | 0.171 | 0.018 | <0.001 | <0.001 | <0.001 | <0.001 | <0.001 | <0.001 | 0.003 | 0.002 | <0.001 | 1.000 | 0.023 | 0.001 | 1.000 | 0.052 | |
| Sig. | *** | ** | *** | *** | *** | *** | *** | *** | *** | *** | *** | ** | *** | * | ||||
| C2-C4 | Dif | -0.3 | -0.7 | -0.2 | -0.9 | -1.9 | -1.0 | -0.3 | -0.3 | 0.3 | -1.1 | -1.2 | -1.0 | -1.4 | -1.3 | -0.8 | -0.8 | -1.2 |
| P-valor | <0.001 | <0.001 | 0.880 | <0.001 | <0.001 | <0.001 | 0.721 | 0.726 | 0.466 | <0.001 | <0.001 | <0.001 | <0.001 | <0.001 | 0.001 | <0.001 | <0.001 | |
| Sig. | *** | *** | *** | *** | *** | *** | *** | *** | *** | *** | *** | *** | *** | |||||
| C3-C4 | Dif | 0.0 | -1.1 | -0.8 | -0.1 | -0.9 | 0.0 | -1.1 | -1.6 | -1.4 | -0.4 | -0.5 | -0.2 | -1.5 | -1.8 | -1.4 | -0.7 | -0.7 |
| P-valor | 1.000 | <0.001 | 0.001 | 1.000 | <0.001 | 1.000 | <0.001 | <0.001 | <0.001 | 0.039 | 0.010 | 0.227 | <0.001 | <0.001 | <0.001 | <0.001 | 0.004 | |
| Sig. | *** | *** | *** | *** | *** | *** | ** | ** | *** | *** | *** | *** | *** | |||||
| p-valor: *** 0.01, ** 0.05, * 0.1 | ||||||||||||||||||
La caracterización de los clústeres respecto de las variables demográficas queda resumida en las Tablas 4 y 5.
| Clúster 1 | Clúster 2 | Clúster 3 | Clúster 4 | Media | |
|---|---|---|---|---|---|
| Edad | 52.5 | 52.3 | 47.6 | 51.3 | 50.7 |
| Años de Experiencia | 19.1 | 21.1 | 17.8 | 20.4 | 19.8 |
| Género | |||||
| Mujer | 32% | 42% | 56% | 70% | 54% |
| Hombre | 68% | 58% | 44% | 30% | 46% |
| Edad | Género | |||
|---|---|---|---|---|
| Mujer | ||||
| KW | 0.003 | <0.001 | ||
| C1-C2 | Dif | 0.2 | -10% | 10% |
| P-valor | 1.000 | 1.000 | ||
| Sig. | ||||
| C1-C3 | Dif | 4.9 | -24% | 24% |
| P-valor | 0.048 | 0.349 | ||
| Sig. | ** | |||
| C1-C4 | Dif | 1.2 | -38% | 38% |
| P-valor | 1.000 | 0.009 | ||
| Sig. | *** | |||
| C2-C3 | Dif | 4.7 | -14% | 14% |
| P-valor | 0.002 | 0.499 | ||
| Sig. | *** | |||
| C2-C4 | Dif | 1.0 | -28% | 28% |
| P-valor | 1.000 | 0.002 | ||
| Sig. | *** | |||
| C3-C4 | Dif | -3.7 | -13% | 13% |
| P-valor | 0.015 | 0.637 | ||
| Sig. | ** | |||
| p-valor: *** 0.01, ** 0.05, * 0.1 | ||||
Los contrastes de Kruskal Wallis indican que existen diferencias significativas para ambas variables demográficas (ver Tabla 5). Los contrastes post-hoc muestran que, en el caso de la edad, el clúster C3 está formado por profesorado más joven que el resto de los grupos. En lo que se refiere al género, en el clúster que mayor uso hace de las tecnologías (C4) hay un porcentaje de mujeres significativamente mayor que en los clústeres C1 y C2. En ambas variables observamos evidencia contraria a algunos estereotipos sociales.
La Tabla 6 resume la caracterización de los clústeres en función de las variables de precepción de las plataformas docente. Obsérvese que más de la mitad del profesorado del clúster C4 considera que las plataformas disminuyen la carga de trabajo, mientras que sólo el 20% del clúster C1 tiene esta misma opinión, lo que es coherente con el hecho de que estos colectivos las utilicen en mayor o menor medida.
| Satisfacción con la plataforma | Clúster 1 | Clúster 2 | Clúster 3 | Clúster 4 | Media |
|---|---|---|---|---|---|
| 6.4 | 7.8 | 7.8 | 8.2 | 7.8 | |
| Utilidad de la plataforma | 6.3 | 8.5 | 8.6 | 9.2 | 8.6 |
| Carga de trabajo | |||||
| La disminuye | 20% | 37% | 38% | 53% | 41% |
| No afecta | 40% | 22% | 19% | 15% | 20% |
| La aumenta | 40% | 42% | 42% | 32% | 39% |
El contraste de Kruskal Wallis muestra diferencias significativas respecto de las tres variables de percepción de la plataforma (ver Tabla 7). Los contrastes post-hoc revelan que tales diferencias siempre están relacionadas con los clústeres C1 y C4, caracterizados por el menor y el mayor uso de las plataformas. Sin embargo, no hay una percepción significativamente diferente entre los clústeres C2 y C3, que agrupaban al profesorado que hacía un uso intermedio de las plataformas, con estilos diferentes. Estos resultados parecen sugerir que la percepción de las plataformas del profesorado está asociada con su nivel de utilización.
| Satisfacción con la plataforma | Utilidad de la plataforma | Carga de trabajo | ||||
|---|---|---|---|---|---|---|
| La disminuye | No afecta | La aumenta | ||||
| KW | 0.001 | <0.001 | 0.026 | |||
| C1-C2 | Dif | -1.4 | -2.2 | -17% | 18% | -2% |
| P-valor | 0.091 | <0.001 | 0.698 | |||
| Sig. | * | *** | ||||
| C1-C3 | Dif | -1.3 | -2.3 | -18% | 21% | -2% |
| P-valor | 0.078 | <0.001 | 0.427 | |||
| Sig. | * | *** | ||||
| C1-C4 | Dif | -1.8 | -2.9 | -33% | 25% | 8% |
| P-valor | 0.001 | <0.001 | 0.024 | |||
| Sig. | *** | *** | ** | |||
| C2-C3 | Dif | 0.1 | -0.1 | -2% | 2% | 0% |
| P-valor | 1.000 | 0.711 | 1.000 | |||
| Sig. | ||||||
| C2-C4 | Dif | -0.4 | -0.7 | -17% | 6% | 10% |
| P-valor | 0.048 | <0.001 | 0.438 | |||
| Sig. | ** | *** | ||||
| C3-C4 | Dif | -0.4 | -0.6 | -15% | 4% | 11% |
| P-valor | 0.096 | 0.019 | 0.927 | |||
| Sig. | * | ** | ||||
La puntuación de las variables de autopercepción para cada uno de los clústeres se presenta en la Tabla 8.
| Clúster 1 | Clúster 2 | Clúster 3 | Clúster 4 | Media | |
|---|---|---|---|---|---|
| Vocación docente | 8.9 | 9.3 | 8.9 | 9.2 | 9.1 |
| Competencia Tecnológica | 7.2 | 7.6 | 7.6 | 8.1 | 7.8 |
De acuerdo con el contraste de Kruskal Wallis, no se observan diferencias significativas para la variable vocación docente, que tiene una puntuación muy alta en todos los grupos.
Sí hay diferencias significativas en la autopercepción de competencia tecnológica. Los contrastes post- hoc muestran la puntuación es significativamente mayor para el clúster C4 que para el resto de los clústeres (ver Tabla 9), lo que resulta coherente con que sea el colectivo que hace un mayor uso de las plataformas.
| Competencia Tecnológica | ||
|---|---|---|
| KW | 0.008 | |
| C1-C2 | Dif | -0.5 |
| P-valor | 1.000 | |
| Sig. | ||
| C1-C3 | Dif | -0.5 |
| P-valor | 1.000 | |
| Sig. | ||
| C1-C4 | Dif | -1.0 |
| P-valor | 0.025 | |
| Sig. | ** | |
| C2-C3 | Dif | 0.0 |
| P-valor | 1.000 | |
| Sig. | ||
| C2-C4 | Dif | -0.5 |
| P-valor | 0.021 | |
| Sig. | ** | |
| C3-C4 | Dif | -0.5 |
| P-valor | 0.032 | |
| Sig. | ** | |
La Tabla 10 resume la medición para cada clúster de las variables contextuales del cuestionario. De acuerdo con el contraste de Kruskal Wallis, solamente aparecen diferencias significativas en función del carácter público o privado de la universidad. La Tabla 11 se muestra los resultados de los análisis post-hoc para esta variable.
| Clúster 1 | Clúster 2 | Clúster 3 | Clúster 4 | Media | |
|---|---|---|---|---|---|
| Dedicación | |||||
| Tiempo parcial | 28% | 23% | 18% | 25% | 23% |
| Tiempo completo | 72% | 77% | 82% | 75% | 77% |
| Área de Conocimiento | |||||
| Ciencias | 16% | 22% | 12% | 12% | 15% |
| Ciencias Sociales | 48% | 56% | 54% | 55% | 55% |
| Humanidades | 20% | 15% | 14% | 20% | 17% |
| Otras | 16% | 8% | 21% | 13% | 14% |
| Tipo de contrato | |||||
| Temporal | 20% | 24% | 21% | 32% | 25% |
| Funcionario/contrato indefinido | 80% | 76% | 79% | 68% | 75% |
| Tipo de universidad | |||||
| Pública | 40% | 43% | 71% | 62% | 56% |
| Privada | 60% | 57% | 29% | 38% | 44% |
| Años de Experiencia | 19.1 | 21.1 | 17.8 | 20.4 | 19.8 |
| Tipo de universidad | |||
|---|---|---|---|
| Pública | Privada | ||
| KW | 0.001 | ||
| C1-C2 | Dif | -3% | 3% |
| P-valor | 1.000 | ||
| Sig. | |||
| C1-C3 | Dif | -31% | 31% |
| P-valor | 0.072 | ||
| Sig. | * | ||
| C1-C4 | Dif | -22% | 22% |
| P-valor | 0.491 | ||
| Sig. | |||
| C2-C3 | Dif | -28% | 28% |
| P-valor | 0.003 | ||
| Sig. | *** | ||
| C2-C4 | Dif | -19% | 19% |
| P-valor | 0.090 | ||
| Sig. | * | ||
| C3-C4 | Dif | 9% | -9% |
| P-valor | 1.000 | ||
| Sig. | |||
Las diferencias más claras por tipo de universidad se observan entre los clústeres C2 y C3, que no se diferencian tanto por la intensidad de uso de las plataformas sino por el estilo de trabajo.
Por último, el cuestionario pedía al profesorado identificar las circunstancias que podrían impulsar el uso de las plataformas docentes. La Tabla 12 indica el porcentaje de profesores de cada clúster que seleccionó cada una de ellas (se ha destacado en negrita la respuesta mayoritaria en cada clúster, que, en todos los casos supera el 40%). Las respuestas dadas a la pregunta abierta no aportaron nuevas vías, sino que tendieron a concretar sus respuestas, indicando, por ejemplo, el tipo de funcionalidad que demandaban de la plataforma.
| Clúster 1 | Clúster 2 | Clúster 3 | Clúster 4 | Total | |
|---|---|---|---|---|---|
| Disponer de más tiempo para tu labor docente | 24.00% | 40.90% | 56.40% | 37.00% | 42.40% |
| Mayor facilidad de uso de la plataforma | 44.00% | 36.60% | 41.00% | 30.40% | 36.50% |
| Contar con soporte técnico para consulta de dudas | 20.00% | 31.20% | 34.60% | 35.90% | 32.60% |
| Mayor reconocimiento por parte de la universidad | 16.00% | 21.50% | 16.70% | 47.80% | 28.10% |
| Contar con formación más práctica | 24.00% | 28.00% | 29.50% | 27.20% | 27.80% |
| Disponer de más funcionalidades en la plataforma | 20.00% | 19.40% | 30.80% | 35.90% | 27.80% |
| Contar con más sesiones de formación | 1.00% | 11.80% | 20.50% | 14.10% | 14.90% |
Puede observarse la baja puntuación que el aumento de la formación obtiene en todos los colectivos. Cuando se propone que dicha formación sea más práctica, la puntuación aumenta considerablemente y se valora aún más contar con un soporte técnico para la atención de dudas. En ninguna de estas tres demandas se observan diferencias significativas entre los clústeres (ver Tabla 13).
| Chi-cuadrado | Razón de verosimilitudes | |||
|---|---|---|---|---|
| P-valor | Sig. | P-valor | Sig. | |
| Disponer de más tiempo para tu labor docente | 0.012 | ** | 0.011 | ** |
| Mayor facilidad de uso de la plataforma | 0.298 | 0.297 | ||
| Contar con soporte técnico para consulta de dudas | 0,499 | 0.468 | ||
| Mayor reconocimiento por parte de la Universidad | < 0.001 | *** | < 0.001 | *** |
| Contar con formación más práctica | 0.958 | 0.957 | ||
| Disponer de más funcionalidades en la plataforma | 0.074 | * | 0.070 | * |
| Contar con más sesiones de formación | 0.418 | 0.436 | ||
p-valor: *** 0.01, ** 0.05, * 0.1
En conjunto, la demanda más común del profesorado es disponer de más tiempo para la labor docente. Esta es también la moda en los clústeres C2 y C3.
En el clúster C1, en cambio, la circunstancia más limitante del uso de las plataformas es la dificultad de uso (seleccionada por el 44% del profesorado), lo que es coherente con la baja puntuación de competencia tecnológica percibida de este colectivo.
En el clúster C4, la moda está en el mayor reconocimiento por parte de la Universidad (seleccionada por el 47.8% del profesorado). Es llamativo que, en el resto de los colectivos, esta circunstancia tiene puntuaciones entre el 16% y el 21.50%. De hecho, los contrastes de equiprobabilidad chi-cuadrado y de razón de verosimilitudes que se han desarrollado muestran diferencias significativas a un nivel de significación del 1%, como puede verse en la Tabla 13.
Los resultados obtenidos sugieren interpretaciones interesantes respecto de los objetivos del estudio. Un primer resultado relevante es que el mayor uso de las plataformas está relacionado con variables de percepción de dichas plataformas: con una mayor utilidad y satisfacción percibidas. Sus valores mínimo y máximo se corresponden con el menor y el mayor uso de las plataformas y no hay diferencias entre los clústeres entre los cuales lo que cambia el estilo y no el nivel de uso.
Asimismo, el nivel de uso está relacionado con la autopercepción de mayor competencia tecnológica, tal y como apuntaba el estudio de Thach y Lai (2021), para docencia no presencial, y Fearnley y Amora (2020), para la aceptación por parte del profesorado de las plataformas en educación superior.
La información de las variables demográficas no avala estereotipos de mayor uso de la tecnología de los varones ni de las personas más jóvenes. En el caso del género, Del-Prete y Cabero-Almenara (2020) también aporta evidencia.
Las medidas efectivas para impulsar el uso de las plataformas no parecen ser las mismas para los diferentes colectivos. En general, el factor más relevante del uso de las plataformas parece ser la limitación de tiempo, cuya importancia se resaltaba en Walker et al. (2016). Sin embargo, para el colectivo que mayor uso hace de las plataformas es aún más relevante el reconocimiento por parte de la Universidad y, el colectivo que menor uso hace siente que está frenado por la dificultad que entraña. Cabe observar la baja puntuación que se da al incremento de la formación, cuya baja repercusión ha sido planteada en estudios previos como Thach y Lai (2021), para docencia no presencial, y Fearnley y Amora (2020). Es frecuente encontrar en la literatura la recomendación de aumento de la formación como medida para impulsar las plataformas (Ziraba et al., 2020) y aunque sería interesante estudiar si su efecto cambiaría en otro contexto, en el presente estudio no parece que sea algo demandado por los docentes. Nuestros resultados apuntan a que aumentar la formación no incrementaría el nivel de uso de las plataformas. Es cierto que la puntuación aumenta cuando se matiza que la formación sea práctica, lo que puede estar alineado con la necesidad de formación en usos didácticos más que puramente técnica (Del-Prete y Cabero-Almenara, 2019). Se corrobora que trabajar con un constructo conjunto de facilidades recibidas por los profesores conduciría a una pérdida de matices.
Los patrones identificados en este trabajo no se corresponden únicamente con un mayor o menor uso de las plataformas, lo que es relevante, pues la literatura apunta a que es el tipo de uso lo que determina la incidencia en la calidad de la docencia. Se identifican, en efecto, dos colectivos que hacen un mayor o menor uso de las plataformas en función de las funcionalidades. Sus respuestas sobre el uso de las plataformas para compartir materiales con el equipo docente sugieren que la diferencia de estilo puede provenir de un modo diferente de organizar las plataformas: compartir o no material apunta a una organización de la plataforma por asignaturas o por grupos. Si se acepta esta explicación, organizar la plataforma por grupos fomentaría un mayor uso de la plataforma para evaluación, funcionalidad que tiene una repercusión positiva en la docencia (Cabero-Almenara et al., 2019), así como de herramientas de comunicación asíncrona, organizar foros o chats o programar las asignaturas. Organizar la plataforma por asignatura estaría relacionado con un mayor uso, comparativamente, de las herramientas de comunicación síncrona y seguimiento automatizado.
En estos dos colectivos aparecen diferencias en el porcentaje de universidades públicas y privadas, que es el único factor contextual significativo. Efectivamente, en las públicas, el porcentaje de profesores que afirman compartir material con otros profesores a menudo o habitualmente es del 15%, mientras que, en las privadas es del 31%. Eliminando de la muestra las dos universidades mayoritarias, para evitar el posible sesgo que podrían provocar, los porcentajes pasan a ser del 18.9% en las públicas y del 31.6% en las privadas. Nada indica que el carácter público o privado de la universidad determine la forma de organizar las plataformas, pero parece existir una relación, quizá provocada por algún otro factor, que sería interesante identificar, como pudiera ser el tamaño de la universidad.
En relación con el primer objetivo del estudio, se puede concluir que entre el profesorado de las universidades españolas se identifican patrones de uso de plataformas docentes tanto por el nivel de uso, como por los diferentes estilos, que pueden repercutir en la calidad del aprendizaje.
Respecto del segundo objetivo, se concluye que la percepción de competencia tecnológica, de utilidad y la satisfacción con las plataformas parecen estar relacionadas con el mayor o menor uso de las mismas. En lo que se refiere a las variables demográficas, no hay evidencia favorable a estereotipos relacionados con el género y la edad. En cuanto a las variables contextuales, los resultados sugieren distinto estilo de trabajo entre universidades públicas y privadas.
Las medidas efectivas para impulsar el uso de las plataformas que se buscaba identificar, como tercer objetivo, no parecen ser comunes a todo el profesorado. Los distintos colectivos tienen demandas diferentes y, en ningún caso parece que den mucho valor a un aumento de la formación. Para impulsar al profesorado que hace un menor uso, parece recomendable tratar de simplificar las plataformas, mientras que, para potenciar a los más avezados, hacerles sentir que su trabajo es reconocido. Se sugiere realizar una consulta antes de implementar medidas concretas.
El uso de una sola fuente de información constituye una limitación del estudio, sí como el carácter local del estudio. Por tanto, los resultados deben ser interpretados en términos de percepción del profesorado de las universidades españolas. La línea de investigación futura más evidente es la incorporación de otras fuentes. Así, conocer la percepción del alumnado sobre la repercusión en el aprendizaje de los distintos
usos de las plataformas, lo que daría lugar a más recomendaciones prácticas. Recoger información del profesorado con preguntas abiertas o entrevistas en profundidad podría sugerir nuevas variables relevantes.
Una segunda limitación se deriva de las variables no consideradas, como la carga docente e implicación en otras actividades, disponibilidad de recursos de apoyo en la universidad o nivel de interacción del alumnado. Considerar más variables podría dar respuesta a cuestiones abiertas, como qué origina la diferencia de estilo observada entre universidades públicas y privadas.
Al-Hamed, N. (2022). Moodle as a learning management system: perceived efficacy and actual use. Journal of Educators online, 19(3), 1-19. https://doi.org/10.9743/JEO.2022.19.3.2
Alshammari, S. H., Bilal Ali, M. y Rosli, M. S. (2018). LMS, CMS and LCMS: The confusion among them. Science International, 30(3), 455-459.
Al-Nuaimi, M. N. y Al-Emran, M. (2021). Learning management systems and technology acceptance models:
A systematic review. Education and Information Technologies, 26(5), 5499-5533. https://doi.org/10.1007/ s10639-021-10513-3
Cabero-Almenara, J., Arancibia, M. y DelPrete, A. (2019). Technical and Didactic Knowledge of the Moodle LMS in Higher Education. Beyond Functional Use. Journal of New Approaches in Educational Research, 8(1), 25-33. https://doi.org/10.7821/naer.2019.1.327
Charrad, M., Ghazzali, N., Boiteau, V. y Niknafs, A. (2014). NbClust: An R Package for Determining the Relevant Number of Clusters in a Data Set. Journal of Statistical Software, 61(6), 1-36.
Davis, F. D. (1989). Perceived usefulness, perceived ease of use, and user acceptance of information technology. MIS quarterly, 319-340. https://doi.org/10.2307/249008
DeLone, W. H. y McLean, E. R. (2003). The DeLone and McLean model of information systems success: a ten-year update. Journal of management information systems, 19(4), 9-30. https://doi.org/10.1080/07421 222.2003.11045748
Del-Prete, A. y Cabero-Almenara, J. (2019). Las plataformas de formación virtual: algunas variables que determinan su utilización. Apertura, 11(2), 138-153. http://dx.doi.org/10.32870/Ap.v11n2.1521
Del-Prete, A. y Cabero-Almenara, J. (2020). El uso del Ambiente Virtual de Aprendizaje entre el profesorado de educación superior: un análisis de género. Revista de Educación a Distancia, 20(62). https://doi. org/10.6018/red.400061
Dinno, A. (2024). dunn.test: Dunn’s Test of Multiple Comparisons Using Rank Sums. R package version 1.3.6. Esnaola-Arribillaga, I. y Bezanilla, M. J. (2020). Levels of Moodle use to support university face-to-face teaching. IEEE Revista Iberoamericana de Tecnologias del Aprendizaje, 15(3), 129-137. http://dx.doi. org/10.1109/RITA.2020.3008376
Fathema, N., Shannon, D. y Ross, M. (2015). Expanding the Technology Acceptance Model (TAM) to examine faculty use of Learning Management Systems (LMSs) in higher education institutions. Journal of Online Learning & Teaching, 11(2).
Fearnley, M. y Amora, J. (2020). Learning Management System Adoption in Higher Education Using the Extended Technology Acceptance Model. IAFOR Journal of Education. 8. 89-106. http://dx.doi. org/10.22492/ije.8.2.05
Galura, J. C., Delos Reyes, E. G. y Pineda, J. L. S. (2023). C5-LMS design using Google Classroom: user acceptance based on extended Unified Theory of Acceptance and Use of Technology. Interactive Learning Environments, 31(9), 6074-6083. https://doi.org/10.1080/10494820.2022.2028852
García-Murillo, G., Novoa-Hernández, P. y Rodríguez, R. S. (2020). Technological satisfaction about Moodle in higher education—A meta-analysis. IEEE Revista Iberoamericana de Tecnologías del Aprendizaje, 15(4), 281-290. http://dx.doi.org/10.1109/RITA.2020.3033201
Garone, A., Pynoo, B., Tondeur, J., Cocquyt, C., Vanslambrouck, S., Bruggeman, B. y Struyven, K. (2019). Clustering university teaching staff through UTAUT: Implications for the acceptance of a new learning management system. British Journal of Educational Technology, 50(5), 2466-2483. http://dx.doi. org/10.1111/bjet.12867
Garrote, R. y Pettersson, T. (2007). Lecturers’ attitudes about the use of learning management systems in engineering education: A Swedish case study. Australasian Journal of Educational Technology, 23(3). http://dx.doi.org/10.14742/ajet.1256
Gómez Contreras, J. L., Bonilla Torres, C. A. y Esteban Ojeda, Y. C. (2022). Uso de TIC y TAC en la educación superior: Un análisis bibliométrico. Revista complutense de educación. https://doi.org/10.5209/ rced.73922
Kaewsaiha, P. y Chanchalor, S. (2021). Factors affecting the usage of learning management systems in higher education. Education and Information Technologies, 26(3), 2919-2939. https://link.springer.com/ article/10.1007/s10639-020-10374-2
Kozlova, D. y Pikhart, M. (2021). The use of ICT in higher education from the perspective of the university students. Procedia Computer Science, 192, 2309-2317. https://doi.org/10.1016/j.procs.2021.08.221
Kultur, C. y Yazici, C. (2014). Adoption, diffusion, and implementation of course management systems: A faculty focus. In A. D. Benson y A. Whitworth (Eds.), Research on course management systems in higher education (21-46). Charlotte, NC: Information Age.
Lavidas, K., Komis, V. y Achriani, A. (2022). Explaining faculty members’ behavioral intention to use learning management systems. Journal of Computers in Education, 9(4), 707-725. https://doi.org/10.1007/s40692- 021-00217-5
Lucas-Barcia, E. y Roa González, J. (2021). Análisis de la producción científica sobre enseñanza universitaria virtual y semipresencial en revistas españolas de alto impacto. Revista complutense de educación, 32(4), 517-616. https://doi.org/10.5209/rced.70887
Machajewski, S., Steffen, A., Romero Fuerte, E. y Rivera, E. (2019). Patterns in faculty learning management system use. TechTrends, 63, 543-549.
Mallon, S., Richards, C. y Rixon, A. (2023). Student and teacher experiences of online synchronous learning. Journal of Applied Research in Higher Education, 15(5), 1688-1705. http://dx.doi.org/10.1108/ JARHE-01-2022-0011
Martin, F., Polly, D., Coles, S. y Wang, C. (2020). Examining higher education faculty use of current digital technologies: Importance, competence, and motivation. International Journal of Teaching and Learning in Higher Education, 32(1), 73-86. http://www.isetl.org/ijtlhe/
Nakazawa, M. (2019). fmsb: Functions for Medical Statistics Book with some Demographic Data. R package version 0.7.0.
Rhode, J., Richter, S., Gowen, P., Miller, T. y Wills, C. (2017). Understanding faculty use of the learning management system. Online Learning, 21(3), 68-86. http://dx.doi.org/10.24059/olj.v21i3.1217
Salgado-Chamorro, D. L., Noble-Ramos, V. M. y Gomez-Jaramillo, S. (2023). Adoption of Learning Management Systems in Face-to-Face Learning: A Systematic Literature Review of Variables, Relationships, and Models. International Journal of Learning, Teaching and Educational Research, 22(12), 326-350. http:// dx.doi.org/10.1007/s10639-021-10513-3
Sayaf, A. M. (2023). Adoption of e-learning systems: An integration of ISSM and constructivism theories in higher education. Heliyon, 9(2), Article e13014. https://doi.org/10.1016/j.heliyon.2023.e13014
Sholeh, M. y Andayati, D. (2023). Application of k-means algorithm in clustering model for learning management system usage evaluation. Journal of Applied Business and Technology, 4(3), 189-197. http:// dx.doi.org/10.35145/jabt.v4i3.130
Thach, P. N. y Lai, P. H. (2021). Lecturer attitudes and behavioural intentions to use learning management systems in Vietnam. Journal of Open, Flexible and Distance Learning, 25(2), 35-54. https://doi. org/10.61468/jofdl.v25i2.465
Thach, P., Lai, P., Nguyen, V. y Nguyen, H. (2021). Online learning amid Covid-19 pandemic: students’ experience and satisfaction. Journal of E-learning and Knowledge Society, 17(1), 39-48. https://doi.org/10.20368/1971- 8829/1135293
UNESCO (1998). Declaración mundial sobre la educación superior en el siglo XXI: visión y acción. Revista Educación Superior y Sociedad, 9(2), 97-113. https://www.iesalc.unesco.org/ess/index.php/ess3/article/ view/171
Venkatesh, V., Morris, M. G., Davis, G. B. y Davis, F. D. (2003). User acceptance of information technology: Toward a unified view. MIS quarterly, 425-478. https://doi.org/10.2307/30036540
Walker, D. S., Lindner, J. R., Murphrey T. P., y Dooley, K. (2016). Learning management system usage. Quarterly Review of Distance Education, 17(2), 41-50.
Warnes, G. R., Bolker, B., Bonebakker, L., Gentleman, R., Huber, W., Liaw, A., Lumley, T., Maechler, M., Magnusson, A., Moeller, S., Schwartz, M. y Venables, B. (2019). gplots: Various R Programming Tools for Plotting Data. R package version 3.0.1.1.
Washington, G. Y. (2019). The learning management system matters in face-to-face higher education courses. Journal of Educational Technology Systems, 48(2), 255-275. http://dx.doi.org/10.1177/0047239519874037
Wickham, H., François, R., Henry, L. y Müller, K. (2021). dplyr: A Grammar of Data Manipulation. R package version 1.0.4.
Ziraba, A., Akwene, G. C. y Lwanga, S. C. (2020). The adoption and use of Moodle learning management system in higher institutions of learning: A systematic literature review. American Journal of Online and Distance Learning, 2(1), 1-21. https://doi.org/10.47672/ajodl.489
Trabajo financiado por el Proyecto PID2020-116293RB-I00 del Ministerio de Ciencia e Innovación (Convocatoria 2020 de Proyectos de I+D+i) y la Cátedra Santalucía de Analytics for Education.↩︎