ISSN: 1130-2496 • e-ISSN: 1988-2793
ARTÍCULOS
Resumen: En la actualidad, el aumento de centros educativos bilingües en todas las comunidades autónomas refleja la relevancia que nuestro país le otorga al bilingüismo especialmente en lengua inglesa. Este fenómeno ha requerido la reconfiguración de las aulas y la implementación del Aprendizaje Integrado de Contenidos en Lenguas Extranjeras (AICLE). Uno de los desafíos de este escenario se vincula a la atención a las diversidades de los estudiantes mediante recursos y estrategias pedagógicas que favorezcan su aprendizaje y participación en el aula. El objetivo de la presente investigación es conocer las estrategias pedagógicas inclusivas implementadas por los docentes de educación infantil y primaria de centros educativos bilingües de la Comunidad de Madrid para atender a las diversidades de los estudiantes. Para ello, se llevó a cabo un estudio cualitativo, de corte fenomenológico, a través de 51 entrevistas a docentes y observaciones no participantes de sesiones de clase. Se llevó a cabo un análisis de datos progresivo haciendo uso de un sistema de categorías y subcategorías. Los resultados se agruparon en cuatro categorías: estrategias organizativas (EOR), estrategias de enseñanza (EEN), estrategias socio-afectivas (ESA) y estrategias de evaluación (EEV). Entre los más relevantes destacan la importancia de los agrupamientos heterogéneos; la aplicación de metodologías activas en el aula; la creación de espacios de comunicación e intercambio, donde se genere confianza y clima de seguridad; y el empleo de instrumentos de evaluación diversos acordes a las necesidades y características del alumnado. En conclusión, para crear entornos bilingües inclusivos los docentes deben poner en marcha adaptaciones en la organización, la metodología y la evaluación. Por ello, resulta necesario que el profesorado se forme en aspectos organizacionales, metodológicos, de evaluación y, especialmente, en aspectos de comunicación e intercambio que fomenten el respeto y la igualdad de oportunidades.
Palabras clave: Estrategias pedagógicas, inclusión educativa, NEE, bilingüismo, AICLE.
Abstract: Currently, the increase in the number of bilingual schools in all the autonomous communities reflects the relevance that our country attaches to bilingualism, especially in English. This phenomenon has required the reconfiguration of classrooms and the implementation of Content Integrated Learning in Foreign Languages (CLIL). One of the challenges of this scenario is linked to the attention to students' diversities through resources and pedagogical strategies that favour their learning and participation in the classroom. The aim of this research is to know the inclusive pedagogical strategies implemented by early childhood and primary school teachers in bilingual schools in the Community of Madrid to address the diversities of students. For this purpose, a qualitative, phenomenological study was carried out through 51 interviews with teachers and participant observations of classroom sessions. A progressive data analysis was carried out using a system of categories and subcategories. The results were grouped into four categories: organizational strategies (EOR), teaching strategies (EEN), socio-affective strategies (ESA) and evaluation strategies (EEV). Among the most relevant are the importance of heterogeneous groupings; the application of active methodologies in the classroom; the creation of spaces for communication and exchange, where trust and a climate of security are generated; and the use of diverse evaluation instruments in accordance with the needs and characteristics of the students. In conclusion, in order to create inclusive bilingual environments, teachers must take into account the needs of students with adaptations in classroom organization, grouping and methodology. Therefore, it is necessary for teachers to be trained in organizational, methodological and assessment aspects and, especially, in communication and exchange aspects that promote respect and equal opportunities.
Keywords: Pedagogical strategies, inclusion, SEN, bilingualism, CLIL.
Índice: 1. Introducción • 2. Metodología • 2.1. Participantes • 2.2. Instrumentos • 2.3. Procedimiento • 3. Resultados • 3.1. Estrategias organizativas • 3.2. Estrategias de enseñanza • 3.3. Estrategias socio-afectivas • 3.4. Estrategias de evaluación • 4. Discusión y conclusiones • 5. Referencias bibliográficas
Cómo citar: Sandoval Mena M., Parody García L. M., Pinto Díaz C. y Leiva Olivencia J. J. (2025). Análisis de estrategias educativas inclusivas en contextos bilingües de la Comunidad de Madrid. Revista Complutense de Educación, 36(4), 581-595. https://doi.org/10.5209/rced.96866
Desde el año 2004, la Comunidad de Madrid ha implementado el Programa Bilingüe en diversos centros públicos de la región, incluyendo desde el curso 2017-2018 la etapa de educación infantil. Según el Informe de datos y cifras de la educación presentado por la Comunidad de Madrid del curso 2023-2024, el alcance del Programa Bilingüe revela un total de 404 colegios públicos bilingües, 196 institutos bilingües y 223 colegios bilingües concertados privados, de los cuales 97 tienen enseñanza bilingüe en la etapa de Educación Secundaria. Existe un amplio consenso en que uno de los mayores desafíos de la Comunidad de Madrid y de otras regiones de España, es la forma de comprender la implantación del AICLE (Aprendizaje Integrado de Contenidos en Lenguas Extranjeras) con el enfoque de atención a las diversidades de los estudiantes en las aulas ordinarias. Especialmente porque existe una carencia notoria de materiales, orientaciones metodológicas y evaluativas, así como de esfuerzos en la formación inicial del profesorado para afrontarla con éxito respecto a la docencia bilingüe para todas los estudiantes (Pérez-Cañado, 2021; Lova et al., 2013 Martín-Pastor y Durán-Martínez, 2019; Martínez et al., 2023).
No obstante, durante estas dos décadas los docentes han desarrollado estrategias educativas eficaces para atender a las diversidades en la enseñanza de contenidos en Lengua Inglesa. Nos referimos, entre otros aspectos, a diferentes niveles de aprendizaje en el aula, dificultades en la comprensión y expresión oral, dificultades con la lectoescritura, en general, y en especial del alumnado con necesidades específicas de apoyo educativo (NEAE). Para lograr el aprendizaje y participación de todo el alumnado, los docentes deben repensar y transformar continuamente sus enfoques, estructuras organizativas y metodológicas para que cada estudiante perciba su pleno derecho de estar incluido (García et al., 2024; Spratt y Florian, 2015).
Aunque las organizaciones educativas (y sus aulas) con una orientación inclusiva son únicas e idiosincráticas, también es cierto que comparten en mayor o menor medida una serie de rasgos que hacen posible identificar prácticas educativas inclusivas. En este sentido, algunos autores se han centrado especialmente en identificar cuáles son las estrategias metodológicas inclusivas en respuesta a la incesante pregunta de cómo los estudiantes pueden recibir el apoyo adicional que necesitan, sin ofrecerles de forma constante apoyo fuera del grupo (Alquraini y Dianne-Gut, 2012; Sandoval, 2023; Sanahuja-Ribés et al., 2020; Orozco y Moriña, 2019). Entre las estrategias educativas identificadas en la literatura, encontramos la estrategias diferenciadas en el diseño del currículo, a través de la modificación del contenido, el proceso o los resultados o productos esperados de los estudiantes (Couberges et al., 2017), las estrategias multinivel (Tomlison, 2001), enfoques de aprendizaje cooperativo y la participación de las familias en el desarrollo de las sesiones de aula, estrategias comunicativas y afectivas (Harte, 2010), estrategias educativas para la adquisición del contenido, la retención y la generalización de los contenidos (Wood, 2009) y estrategias de evaluación (Hegarthy, 2020).
Este articulo tiene por finalidad conocer cuáles son las estrategias que los docentes ponen en práctica y perciben como eficaces para atender a las diversidades de sus estudiantes en su trabajo diario.
La investigación adoptó un enfoque cualitativo de corte fenomenológico, a través de entrevistas a docentes y observaciones no participantes de sesiones de clase. La entrevista fue realizada a través de un guion semiestructurado donde se han recogido sus percepciones acerca de estrategias educativas inclusivas empleadas para atender a las diversidades de los estudiantes y, mediante las observaciones participantes de sesiones de clase se anotaron y corroboraron su aplicación en la praxis pedagógica. Este enfoque permitió contextualizar los resultados basados en la experiencia real del profesorado.
La selección de los centros educativos de la Comunidad de Madrid se llevó a cabo de entre los centros de prácticas bilingües pertenecientes a la Universidad Autónoma de Madrid. Los centros fueron informados sobre el proyecto, solicitando la participación voluntaria de aquellos docentes que impartían al menos una materia en inglés durante al menos dos cursos escolares. Por tanto, se empleó una técnica de muestreo no probabilístico, concretamente, se llevó a cabo un muestreo intencional por conveniencia, ya que se seleccionaron aquellos participantes que se mostraron accesibles y aceptaron participar en el estudio (Otzen y Manterola, 2017).
La muestra del estudio está formada por 51 participantes (47 mujeres y 4 varones). De acuerdo con el criterio de inclusión adoptado, todos fueron docentes de Educación Infantil y Educación Primaria de centros educativos bilingües de titularidad pública y de titularidad privada de la Comunidad de Madrid. Las docentes mostraron su interés en participar y en conocer a posteriori los resultados del mismo. La mayoría manifestaron cierta preocupación para adaptarse a estudiantes con dificultades en la adquisición del idioma extranjero, que podían tener o no Necesidades Específicas de Apoyo Educativo (NEAE).
En relación con las demás variables sociodemográficas, la mayoría de los entrevistados eran mujeres (92%) y una minoría eran hombres (8%). Según la etapa educativa, destacaba un elevado número de docentes de Educación Primaria (78.43%) frente a un grupo inferior de profesorado de Educación Infantil (21.57%). En cuanto a edad, la mayoría de los docentes tenían entre 31 y 40 años (76.47 %), seguido de los más de 40 años (11.76 %), entre 20 y 25 años (7.84 %) y, por último, profesorado con edad de 26 y 30 años (3.92 %). En cuanto a los años de experiencia, la mayoría de los docentes contaba con más de 10 años de experiencia (45.09%), seguido de docentes con experiencia entre 6 y 10 años (39.21%) y docentes entre 2 y 5 años de experiencia (15.68%).
Los instrumentos empleados en este estudio han sido una entrevista semiestructurada y un registro de observación, que fueron validados por consenso por un grupo de expertos en inclusión educativa y bilingüismo.
La entrevista se estructuró en cinco dimensiones: 1) dificultades de actuación docente 2) beneficios/ desventajas de la enseñanza AICLE, 3) planificación y organización del aula, 4) conocimiento de las necesidades del alumnado, y 5) metodología. En la tabla 1, se recogen las dimensiones y las preguntas que se formularon para llevar a cabo la investigación.
| Dimensiones | Preguntas de investigación |
|---|---|
| Dificultades en la actuación docente | Desde tu papel como docente en asignaturas impartidas en inglés ¿cuáles consideras que son las principales dificultades a las que te enfrentas al ayudar a aprender al alumnado y en especial al alumnado con NEAE? |
| Beneficios/Desventajas de la enseñanza AICLE | ¿Consideras que los estudiantes con menos conocimientos de la lengua extranjera se pueden beneficiar de la enseñanza AICLE? |
| ¿Crees que todos estudiantes con NEAE que tienes pueden aprovechar y enriquecerse de la enseñanza del inglés? | |
| Planificación y organización del aula | ¿Qué aspectos consideras que son los más importantes para desarrollar prácticas de educación inclusiva, es decir, para que pueda aprender y participar todo el alumnado? |
| Conocimiento de las necesidades del alumnado | ¿Qué haces para conocer cuáles son las necesidades o dificultades concretas que un estudiante tiene para seguir con éxito tu asignatura? ¿Qué haces para ayudarle a superarlas? ¿Quiénes son tus aliados (padres compañeros...)? |
| Metodología | ¿Qué prácticas/ estrategias llevas a cabo para fomentar la implicación con tu alumnado? |
Nota. Elaboración propia.
El registro de observación recogido en la tabla 2, se diseñó a partir del tipo de adaptación empleada en el aula teniendo en cuenta: 1) rutinas de clase, 2) estructuración del aula, 3) tamaño de las tareas, 4) tiempo, 5) nivel de apoyo, 6) adaptación de la instrucción, 7) resultados de aprendizaje, 8) diferentes grados de dificultad, 9) participación en el aula, y 10) alternativas. Se registraron diferentes actuaciones docentes y evidencias atendiendo a las adaptaciones mencionadas.
| Tipo de adaptación en las… | ¿Qué hacen los docentes? | Ejemplo |
|---|---|---|
| Rutinas de clase (Adaptar las rutinas a las preferencias del alumnado) |
||
| Estructuración del aula (Organizar la clase dependiendo de las relaciones que existen entre cada estudiante) |
||
| Tamaño de las tareas encomendadas al estudiante (Adaptar el número de cuestiones que el estudiante debe completar o aprender) |
||
| Tiempo (Adaptar el tiempo asignado y disponible para completar una tarea, aprender un contenido o realizar una prueba de evaluación) |
||
| Nivel de apoyo (Incrementar la cantidad de apoyo personal a un estudiante a través de un trabajo en pareja, con docentes de apoyo, etc.) |
||
| Adaptar la instrucción a las necesidades del estudiante (Materiales o refuerzo previo a la sesión) |
||
| Resultados de aprendizaje (Adaptar el modo en que el alumno puede presentar sus resultados de aprendizaje) |
||
| Ofrecer diferentes grados de dificultad en las tareas (Adaptar el nivel de habilidad que se requiere, el tipo de actividad o el procedimiento de cómo un alumno debe acercarse y enfocar la tarea) |
||
| Participación en el aula (Planificar diversas formas de participar en una tarea y en el aula) |
||
| Ofrecer Alternativas (Adaptar los objetivos usando los mismos materiales) |
Nota. Elaboración propia.
Los datos se recogieron durante el curso académico 2021-2022 de manera presencial mediante la realización de entrevistas, sin limitar el tiempo de respuesta, y a través de registro de observación en el aula ordinaria. En primer lugar, se contactó con cada uno de los participantes para explicarles el objetivo del estudio; posteriormente, se concretó un día para la entrevista, que se llevó a cabo en horario lectivo en el propio centro educativo y, finalmente, se solicitó autorización a los docentes para observar su actuación en el aula durante al menos una sesión. En este estudio se han tenido presente los criterios éticos propios de la investigación, asegurando en todo momento el anonimato y confidencialidad de los participantes y de su alumnado.
El proceso de análisis de los datos se realizó con el programa ATLAS. Ti (versión 24.1.1). Una vez transcritas todas las entrevistas, se llevó a cabo un análisis de datos progresivo haciendo uso de un sistema de categorías y subcategorías (tabla 3).
| Categorías | Subcategorías |
|---|---|
| Estrategias Organizativas (EOR) | ACC-Accesibilidad AG-Agrupamientos CD-Colaboración Docente COMD-Comunicación Docente OFA-Organización Física del Aula OH-Organización de Horarios RCOM-Recursos Comunitarios RHUM-Recursos Humanos RMAT-Recursos Materiales RTEC-Recursos Tecnológicos UMD-Uso de Materiales Diversos |
| Estrategias de Enseñanza (EEN) | DTE-Diferentes Técnicas de Enseñanza IAD-Instrucciones Adaptadas IDA-Interés del Alumnado MA-Metodologías Activas PAV-Proporcionar Apoyo Visual ST-Secuenciación de las tareas TA-Tareas Alternativas TI-Tiempo TEI-Tutoría entre Iguales |
| Estrategias Socio-afectivas (ESA) | ECI-Espacios de Comunicación e Intercambio IE-Inteligencia Emocional |
| Estrategias de Evaluación (EEV) | DIE-Diferentes Instrumentos de Evaluación FB-Feedback |
Nota. Elaboración propia.
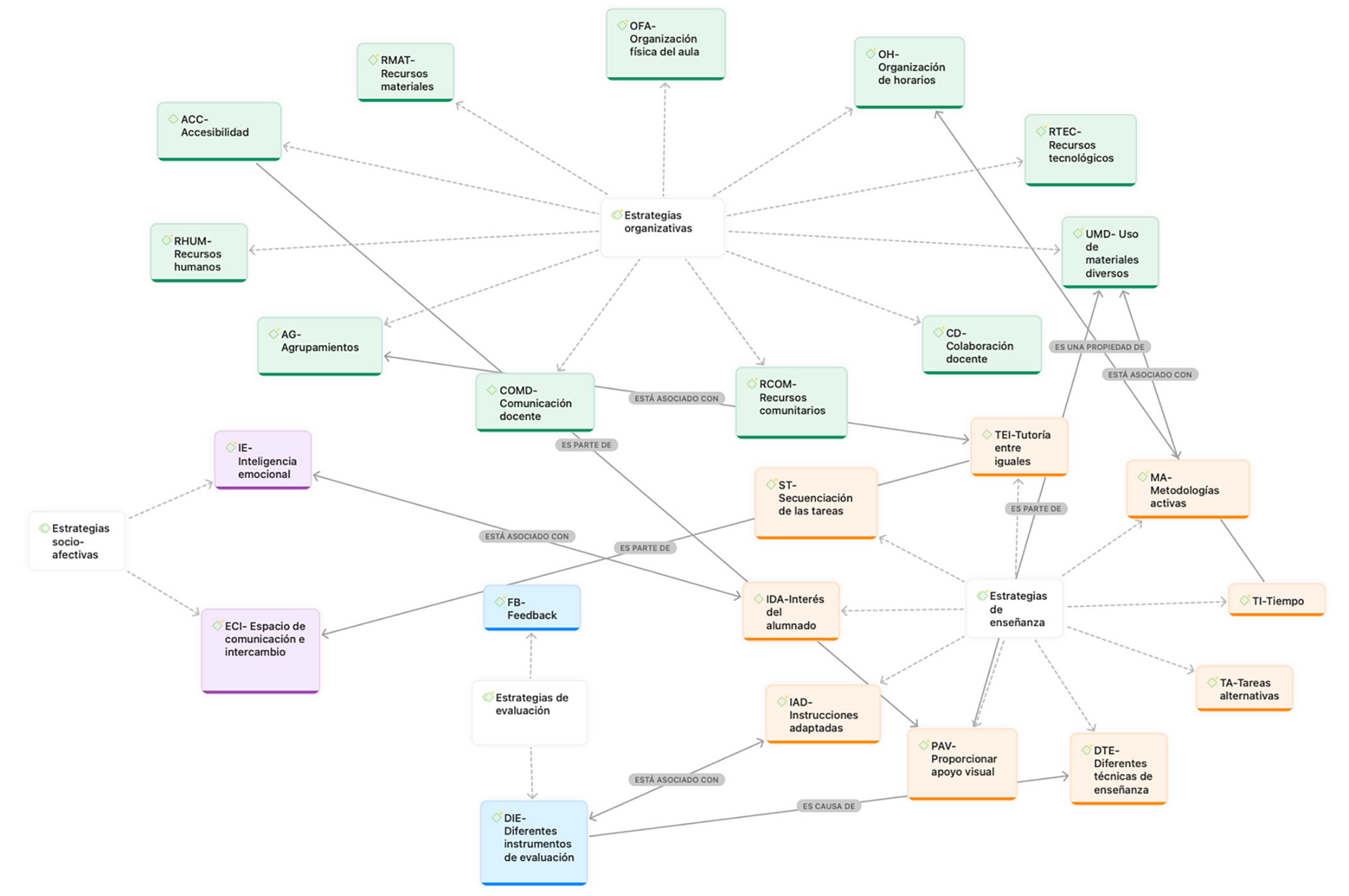
Los resultados se han agrupado en cuatro categorías: estrategias organizativas (EOR), estrategias de enseñanza (EEN), estrategias socio-afectivas (ESA) y estrategias de evaluación (EEV). A continuación, en la figura 1 se muestra una red semántica de la relación existente entre las categorías y subcategorías.
Nota. Elaboración propia.
En cuanto a los recursos, la mayoría de los participantes destaca la importancia de la implicación de los recursos comunitarios (RCOM), pues señalan que “todos los agentes educativos son importantes en el proceso” (D23). Especialmente destacan como recursos humanos (RHUM) a profesores de Audición y Lenguaje (AL) y Pedagogía Terapéutica (PT). Además, como recursos materiales (RMAT) señalan la importancia de utilizar materiales manipulativos, visuales, etc. También destacan el uso de materiales antiestrés o de materiales de elaboración propia. Es decir, utilizan diversos materiales (UMD):
“Los alumnos realizan las tareas considerando sus capacidades (algunos escriben, otros dibujan, otros utilizan material concreto para trabajar números, letras, figuras geométricas, inglés, entre otros” (D38).
De esta forma, el uso de materiales diversos dependiendo de las capacidades y prioridades del alumnado debe estar favorecido por la accesibilidad (ACC) del material:
“Los materiales que los niños/as utilizan diariamente: pinturas, tijeras, pegamentos, folios, plastilina… están colocados en lugares a los que pueden acceder perfectamente y a alturas adecuadas” (D01).
Además, es importante destacar que el uso de materiales diversos garantice la accesibilidad, que está relacionada con el uso de recursos tecnológicos (RTEC), por ejemplo, pizarras digitales, aplicaciones como Kahoot, ClassDojo, entre otros:
“Hay niños que efectivamente la tecnología les ayuda muchísimo. En concreto, yo he visto sobre todo alumnos TEA. Aprenden mucho mejor y se ven mucho más motivados con el uso de dispositivos electrónicos, en nuestro caso utilizamos IPad en nuestro colegio” (D06).
Por otro lado, haciendo referencia a la organización del aula (OFA) es importante tener en cuenta y bien delimitado los agrupamientos (AG) y la organización de horarios (OH). En cuanto a los agrupamientos (AG) se destaca que los grupos creados deben ser heterogéneos para la ayuda mutua entre el alumnado:
“El alumnado está dividido en grupos de trabajo y cada grupo se sienta en su mesa asignada, estos grupos están hechos en base al nivel de aprendizaje de los alumnos para que de esta manera sean lo más útiles posible” (D28).
Por tanto, para realizar estos agrupamientos es necesario organizar el espacio del aula (OFA), atendiendo a los agrupamientos del alumnado, la distribución de las mesas, organización por rincones, por zonas, etc.:
“Una forma en U, en grupos o aquella en la que se generen relaciones sociales y trabajo cooperativo, todos se vean entre todos y, todos estén colocados de tal forma que se encuentren más o menos en la misma situación estratégica para poder atender y escuchar en situaciones igualitarias para todos” (D35).
También es importante tener en cuenta la situación del alumnado en el aula, en el caso de “alumnos/as que presentan una Necesidad Específica de Apoyo Educativo se encuentran en primera fila” (D12). Además, es primordial tener en cuenta la organización de horarios (OH) y rutinas, para ello la mayoría de los docentes destacan la organización del día a primera hora de la mañana:
“Todas las mañanas (cada día un alumno) se colocan los pictogramas que corresponden a las asignaturas del día y los relojes con las horas a las que empieza cada clase. De esta forma todos los alumnos tienen un horario visual para organizar las tareas” (D04).
Asimismo, es imprescindible tener en cuenta la colaboración docente (CD) ya que numerosos docentes señalan la importancia de la coordinación entre los recursos humanos del centro (RHUM) para conocer y abordar las dificultades del alumnado y ofrecerles las mismas oportunidades en todas las áreas:
“Mis aliados más importantes son mis compañeros, cuando noto que un alumno tiene dificultades les pregunto si en sus clases también le pasa lo mismo. Es imprescindible que haya coordinación entre docentes para que el niño disponga de los mismos recursos y estrategias en todas las asignaturas” (D10).
Esta colaboración docente (CD) está muy relacionada con la comunicación docente (COMD), ya que es importante mantener una comunicación fluida con los agentes educativos a través de distintos medios y soportes:
“Comunicación constante con el equipo de apoyo, para que me oriente sobre cómo trabajar con determinados alumnos” (D38).
“Agenda online en la cual se recogen todo tipo de datos relevantes a las actividades llevadas a cabo por los menores y diferentes tipos de sugerencias para realizar dentro del aula. Este registro viene apoyado con diferentes fotografías sobre lo que se ha realizado a lo largo del día” (D20).
En la figura 2, se observa un flujo significativo entre las subcategorías de agrupamientos (AG) y tutoría entre iguales (TEI). Además, también se percibe un flujo significativo entre recursos materiales (RTEC) y proporcionar apoyo visual (PAV). Se percibe una significatividad en el flujo entre uso de material diverso (UMD) y proporcionar apoyo visual (PAV). De la misma forma existe un flujo significativo entre organización física del aula (OFA) y metodologías activas (MA). Recursos tecnológicos (RTEC) muestra un flujo significativo con instrucciones adaptadas (IAD). También existe una correspondencia de flujo significativo entre recursos materiales (RMAT) y metodologías activas (MA); así como entre recursos materiales (RMAT) y proporcionar apoyo visual (PAV). Recursos tecnológicos (RTEC) también muestra un flujo significativo con metodologías activas (MA). Del mismo modo que muestran significatividad en su flujo agrupamientos (AG) y tareas alternativas (TA). Estos flujos significativos se producen ya que, la organización del espacio del aula facilita que la metodología sea activa y que se hagan agrupamientos adecuados del alumnado para llevar a cabo tutoría entre iguales, incluso poder plantear tareas alternativas para el alumnado que lo precise. Además, hay que considerar que los recursos materiales empleados en el aula serán muy diversos y ajustados a las características y necesidades del alumnado, entre lo que se destaca el apoyo visual con esa diversidad de materiales. En definitiva, se pueden destacar los recursos tecnológicos para aplicar una metodología activa que considere las instrucciones adaptadas al alumnado y como apoyos visuales
Nota. Elaboración propia.
Los participantes afirman que ofrecer diferentes técnicas de enseñanza (DTE) es una de las estrategias esenciales para garantizar un aprendizaje enriquecedor, seleccionando aquellas con mayor utilidad en función de las necesidades de cada discente (textos, medios visuales, lenguaje no verbal, dibujo, expresión oral, etc.):
“Si tienen dificultades con la expresión oral sucede lo contrario: pueden trabajar mediante texto o mediante iconos las realizaciones audiovisuales, de forma que hay también vídeos donde se construye un producto audiovisual con pequeños textos y dibujos en pantalla” (D05).
“En lugar de responder a través de preguntas escritas, permitirle respuestas verbales, ofrecer otras formas de demostrar que se ha aprendido: dibujo, representaciones teatrales, etc.” (D35).
Las diferentes técnicas de enseñanza (DTE) se acompañan de instrucciones adaptadas (IAD) como, por ejemplo, añadir notas de voz para la explicación de una tarea digital, subrayar conceptos clave del enunciado de una actividad, indicaciones con dibujos, etc. Algunos docentes comentan que los contenidos presentados de manera oral o escrita en inglés también se apoyan con lenguaje no verbal y recursos visuales para facilitar su comprensión en los niños y niñas con NEAE, al mismo tiempo que se adapta el nivel de dificultad:
“Dejar notas de voz en los Padlet de los estudiantes, realizar documentos adaptados con frases simples que pueden incluir subrayados o iconos y ofrece apoyo presencial en la realización de la actividad” (D05).
“Presentación de los contenidos expuestos de forma oral o escrita en inglés, también de forma visual y con lenguaje no verbal, como acciones y gestos” (D01).
“Con uno de mis alumnos que presenta Necesidades Específicas de Apoyo Educativo, me intento amoldar y las modificaciones que hago es partir desde los conocimientos más sencillos a nivel manipulativo y a nivel visual, siempre con apoyos” (D12).
Centrándonos en el interés del alumnado (IDA), los participantes ponen de manifiesto que implementan un aprendizaje práctico, experiencial y basado en los intereses de los estudiantes.
“Aprender haciendo: no me limito a explicaciones teóricas y ya está. Si hay posibilidades de tocar, experimentar, explorar…busco sus fortalezas y trabajamos partiendo de ellas. Cada uno es diferente.” (D02).
“La figura del mini-teacher cada día es representada por un/a alumno/a. Este/a, es el/la encargado/a de hacer las rutinas de la mañana: pasar lista, mirar el tiempo que hace, el calendario…” (D11).
“Algo muy importante es relacionar el contenido a sus gustos y contextos para fomentar la motivación y el interés de la clase en general” (D27).
Las metodologías activas (MA) se sitúan en una de las prioridades para los docentes entrevistados, incorporando en sus clases el trabajo cooperativo, el diseño universal para el aprendizaje y la gamificación, entre otras, con el fin de favorecer un proceso de enseñanza-aprendizaje mediante el que se trabajen todas las competencias e inteligencias múltiples:
“El empleo de metodologías activas hace que los alumnos aprendan de forma competencial y fomenta la participación activa del alumnado. Enfoques metodológicos como el Diseño Universal de Aprendizaje, el aprendizaje cooperativo, el aprendizaje basado en proyectos, la gamificación… potencian el equilibrio en los distintos aprendizajes y la cooperación entre todos los alumnos para proporcionar oportunidades a todos” (D15).
El profesorado asegura que resulta esencial proporcionar apoyo visual (PAV) para facilitar la adquisición de los conocimientos y contenidos de la materia en todo el alumnado, por lo que utilizan materiales visuales, la pizarra digital para las explicaciones y/o corrección de ejercicios y, especialmente los pictogramas para el alumnado con NEAE (Incorporación Tardía al Sistema Educativo):
“Utilización de materiales manipulativos, visuales como las tablets, uso de subtítulos” (D03).
“También creo que es muy importante que existan apoyos visuales que fomenten la autonomía de todos los estudiantes, especialmente de aquellos con necesidades específicas de apoyo” (D38).
La secuenciación de las tareas (ST) es otro de los aspectos clave a tener presente a la hora de la planificación y puesta en práctica de las situaciones de aprendizaje, una de las docentes comenta que “las tareas en el aula están estructuradas de manera que la primera tarea que realizan es para activar los conocimientos previos, la segunda para adquirir nuevos y la tercera de repaso” (D23). Es decir, se parte de tareas sencillas a complejas, ajustando el nivel de dificultad a las características de cada estudiante.
“Elaborar una secuencia de actividades para la sesión que se adecue al tiempo de dicha clase, pero en el caso de los alumnos NEAE adaptar la temporalización de sus actividades ya que tienen un mayor tiempo para realizarlas. En el caso del alumno TEA y el alumno INTARSE, realizan tareas en la clase ordinaria que pueden terminar en el aula arcoíris y en compensatoria respectivamente” (D08).
“Las tareas propuestas pasan por 3 etapas, en ocasiones conocidas y otras no por el alumnado. Empiezan por una etapa más sencilla y guiada, dirigida principalmente para aquellas personas con dificultades para su realización. Luego de ello por una fase más general, en la que la gran mayoría del alumnado pasa con una complejidad normal. Por último, se presenta un reto que resulta muy complejo y en ocasiones necesita apoyo y trabajo con material externo” (D09).
Los participantes afirman que ofrecen una variedad de tareas alternativas (TA) para adaptar los contenidos al estilo, ritmo y nivel de aprendizaje de cada discente, por ejemplo, “en caso de que un alumno muestre más dificultades para realizar una tarea de las que se habían planeado o que por el contrario avance más rápido, se harán modificaciones in situ” (D21), de modo que dichas tareas se pueden estructurar en torno a la simplificación, modificación y ampliación y distintas formas de representación (visual, oral, escrita, etc.):
“Se simplifican algunas tareas, por ejemplo, cuando en el examen de inglés hay ejercicios de escribir la palabra de vocabulario que corresponde a la imagen, algunos alumnos que tienen un nivel inferior o un alumno con TGD, hacen el mismo ejercicio pero uniendo las palabras con la imagen, en vez de escribirlas” (D04).
“No obstante, si en algún momento han de realizar una tarea con características formales, a los alumnos con necesidades se les ofrece la oportunidad de presentarle de una manera alternativa: oral, a través de un dibujo. Alternativas que se ajusten a ellos y que puedan realizar durante ese rincón: sustituir un storytelling por lecturas de libros que les motivan, sumas y restas con materiales por fichas menos abstracta” (D25).
La mayoría de los participantes muestran flexibilidad en cuanto al tiempo (TI) de realización de las tareas y/o pruebas de evaluación, un docente afirma que “los alumnos/as que necesiten más tiempo que los demás para finalizar la tarea, disponen de este tiempo, ya que el resto de compañeros/as hace alguna actividad extra” (D01) y otro asegura que “ofrece el tiempo restante de una sesión para finalizar tareas anteriores” (D09).
La mayoría de los docentes entrevistados inciden en la importancia de la tutoría entre iguales (TEI), principalmente como apoyo para los niños y niñas con NEAE:
“Las tutorías entre iguales son una estrategia clave para hacer visible los puntos fuertes de cada niño y crear una cohesión de grupo, me parecen sumamente enriquecedoras para la inclusión del alumnado con necesidades educativas especiales, ya que es una forma de trabajar aspectos emocionales esenciales tales como la autoestima, la seguridad, el sentimiento de pertenencia al grupo” (D34).
“Los alumnos están sentados en grupos de cuatro o cinco, favoreciendo la comunicación y ayuda entre iguales. Del mismo modo, los alumnos con alguna necesidad educativa especial o dificultad de aprendizaje, están sentados al lado de alumnos con un nivel curricular alto o bueno” (D23).
En la figura 3, se observa un flujo significativo entre las subcategorías “Diferentes Técnicas de Enseñanza” (DTE) con “Diferentes Instrumentos de evaluación” (DIE), “Instrucciones adaptadas” (IAD) con Recursos Tecnológicos (RTEC), Metodologías Activas (MA) con Organización Física del Aula (OFA), Proporcionar Apoyo Visual (PAV) con Uso de Materiales Diversos (UMD) y Tareas Alternativas (TA) con Agrupamientos (AG), ya que resulta evidente que la implementación de distintas estrategias de enseñanza conlleva también el empleo de diferentes instrumentos de evaluación; a su vez, se ha analizado que los recursos tecnológicos son un apoyo indispensable para facilitar un aprendizaje personalizado mediante instrucciones adaptadas e implementar metodologías activas, que se relacionan directamente con el apoyo de materiales diversos y visuales, las tareas alternativas y la organización del aula, predominando los agrupamientos heterogéneos.
Nota. Elaboración propia.
Los docentes manifiestan que establecer espacios de comunicación e intercambio (ECI) es fundamental para optimizar el proceso de enseñanza-aprendizaje y crear un clima de confianza en el aula, en el que todos los estudiantes con o sin NEAE se sientan seguros y valorados:
“La buena relación de los niños con necesidades y el resto de los alumnos es fundamental en esta clase. Los niños y niñas no juzgan y comprenden que el ritmo de sus compañeros es diferente y que han de adaptarse a él. Esto crea un clima de confianza y un entorno seguro donde los alumnos con TEA se sienten cómodos de participar” (D25).
Asimismo, los participantes consideran que generar un ambiente de respeto, diálogo y convivencia pacífica, favorece el funcionamiento del aula y las relaciones sociales entre los compañeros. Una de las docentes afirma que los espacios de comunicación e intercambio (ECI) deben aprovecharse para empatizar con el alumnado y conocer su situación personal para ofrecerles la atención que merecen:
“Algo a lo que le doy mucha importancia para el buen funcionamiento del aula, son las relaciones sociales. Tanto para ellos como para mí me parece algo facilitador. Los problemas deben hablarse y en muchas ocasiones, los alumnos cuyas situaciones personales son difíciles, necesitan fuera del ámbito del hogar: atención, confianza, cuidado, respeto, un clima abierto para hablar, relacionarse… Trabajar en ello me parece muy importante porque en muchas ocasiones acuden al centro con pautas y conductas incorrectas que deben atajarse” (D35).
Nota. Elaboración propia.
Respecto a la inteligencia emocional (IE), cabe destacar principalmente dos cuestiones. Por un lado, uno de los participantes sostiene que la dimensión emocional debería trabajarse más con el alumnado y, no solo en el conocimiento de los sentimientos y/o estado emocional, sino además en la gestión de las emociones. Por otro lado, una de las docentes señala que ajusta las tareas planificadas para que todos los discentes puedan realizarlas, siempre pensando que puedan completarla satisfactoriamente para que aumente su motivación y autoestima, reflejándose la directa relación entre los resultados de aprendizaje y la dimensión emocional del alumnado.
“Adapto las actividades para que las puedan realizar. Intento que tengan éxito en lo planteado para aumentar su autoestima” (D01).
“En primer lugar, en cuanto al alumnado, a parte de las que ya se han mencionado antes, destacan también la gestión emocional” (D04).
En la figura 4, se aprecia un flujo significativo entre las subcategorías “Espacios de Comunicación e Intercambio” (ECI) y “Proporcionar Apoyo Visual” (PAV) e “Inteligencia Emocional” (IE) con “Instrucciones Adaptadas” (IA) y “Tutoría entre Iguales” (TEI), ya que resulta evidente que constituir espacios de comunicación, proporcionar apoyo visual y pautas de aprendizaje adaptadas al nivel y las características de los estudiantes, así como apostar por la ayuda y el acompañamiento entre iguales, evita la frustración e incrementa el interés por la enseñanza.
En relación con las estrategias de evaluación (EEV), la mayoría de los docentes señalan que se usan diferentes instrumentos de evaluación (DTE), ya que consideran importante ajustarse a las necesidades del alumnado. Además, destacan como fundamental la evaluación a lo largo del proceso con una evaluación continua diaria:
“En caso de querer contemplar si el alumno ha adquirido correctamente los conceptos tratados, se tiene en cuenta la representación a través de diferentes medios que no sea el escrito. Por ejemplo, por medio de dibujos, explicaciones orales, o de aquella forma que a él le resulte más sencilla” (D35).
“En general se evalúa diariamente a través del trabajo del aula, de las fichas y actividades realizadas” (D27).
“Se realiza una evaluación de cómo evoluciona el alumnado a lo largo del año en. diferentes aspectos no teóricos, sin embargo, esta evaluación es personalizada según las características de cada niño, independientemente de si son alumnos/alumnas con necesidades o no” (D28).
Además, el proceso de evaluación muchos docentes lo señalan como un proceso completo en el que se “tiene en cuenta todo el proceso y además es de distintos tipos: heteroevaluación, coevaluación y autoevaluación” (D33). En definitiva, la evaluación se realiza de forma continua:
“La evaluación se desarrolla antes, durante y después de cada tarea. Los alumnos son conscientes de su propio proceso de aprendizaje. La autoevaluación y la coevaluación son supervisadas por sus propios compañeros lo que da una visión de igual a igual más completa y cercana que desde la visión del docente” (D34).
En la evaluación es muy importante tener en cuenta el feedback (FB) para el alumnado con el objetivo de que ellos puedan mejorar su desempeño en la tarea. Asimismo, los participantes inciden en un refuerzo positivo (a través de notas, pegatinas y frases motivadoras) para incrementar el grado de motivación por el aprendizaje:
“Los alumnos saben en todo momento cómo han hecho las tareas, aquello que perfeccionan y aquello que deben mejorar porque es comunicado por la docente, además de mostrarles gran apoyo para animarlos a mejorar” (D01).
“Se fomenta mucho el refuerzo positivo cada vez que la respuesta dada en alto es la correcta, de manera que se motivan quitando el bloqueo que hayan podido tener” (D30).
En la figura 5, se observa un flujo significativo entre las subcategorías de diferentes instrumentos de evaluación (DIE) y diferentes técnicas de enseñanza (DTE). Además, se encuentra significatividad entre diferentes instrumentos de evaluación (DIE) y recursos tecnológicos (RTEC). De la misma forma, se encuentra un flujo significativo entre feedback (FB) e instrucciones adaptadas (IAD). Esta relación significativa se produce debido a que el uso de diferentes instrumentos para el avaluar al alumnado implica que existan diferentes técnicas de evaluación que estén personalizadas y se ajusten a sus características y necesidades. Además, los diferentes instrumentos de evaluación implican el uso de recursos tecnológicos en la evaluación para poder personalizar la evaluación. En definitiva, las estrategias de evaluación del alumnado deben basarse en las instrucciones que reciben, las cuales serán adaptadas a sus características con un feedback personalizado.
Nota. Elaboración propia.
El desarrollo de estrategias educativas inclusivas en los centros educativos bilingües modula entre el reconocimiento de un buen número de factores identificados como dificultades y/o incidencias problemáticas, y la aplicación de soluciones creativas e innovadoras desde parámetros y posicionamientos pedagógicos de apertura a la motivación, la participación y el aprendizaje compartido (Cioè-Peña, 2022). Por ello, de acuerdo con el estudio de García et al. (2024) los docentes deben reflexionar sobre sus prácticas educativas bilingües para crear entornos educativos inclusivos mediante estrategias organizativas y de enseñanza que respondan a las necesidades del alumnado en el aula ordinaria sin necesidad de recibir apoyo fuera del aula constantemente teniendo en cuenta agrupamientos heterogéneos y tutoría entre iguales (Sandoval et al., 2019; Sanahuja-Ribés et al., 2020; Orozco y Moriña 2019).
Nuestros resultados coinciden con otros estudios (Casas-Pedrosa y Rascón-Moreno, 2023; Nistal-Anta et al., 2024; Durán-Martínez et al., 2024) que ponen de manifiesto que los docentes comprometidos con la educación inclusiva son capaces de generar alternativas educativas emergentes en contextos educativos heterogéneos desde posicionamientos y recursos educativos abiertos y en consonancia con el diseño universal para el aprendizaje. Otro elemento que se desprende de nuestra investigación es la valoración positiva que hace una buena parte del profesorado sobre la relevancia del aprendizaje del inglés y su impacto beneficioso en el alumnado con NEAE. Es cierto que existen reticencias sobre las posibilidades y las dificultades inherentes a un proceso formativo que puede suponer un mayor esfuerzo en términos de planificación y desarrollo cognitivo, comunicativo y de autonomía del aprendizaje del alumnado, si bien se observa un compromiso didáctico para una adecuación de los contenidos y/o recursos didácticos bilingües a las diversas necesidades y ritmos de aprendizaje.
Estos hallazgos van en la línea de otras investigaciones (Bialystok, 2016; Juan-Rubio, 2024), en las que confluyen distintos elementos como el reconocimiento de las dificultades en el proceso formativo bilingüe, la ausencia y/o invisibilidad del alumnado con diversas necesidades en grupos o contextos educativos bilingües, y, sobre todo, la necesidad de incrementar la formación del profesorado para promover activa y constructivamente una inclusión educativa real en los centros educativos que adoptan el bilingüismo como enfoque y praxis pedagógica. No se trata, en ningún caso, de una “educación especial bilingüe”, sino de una construcción organizativa y didáctica inclusiva que especialmente ponga el foco en el diseño de actividades secuenciadas o tareas alternativas que atiendan los diferentes niveles de aprendizaje adaptando los tiempos, formato, agrupación y evaluación del alumnado con instrumentos de índole diversa, que permitan reflejar el aprendizaje teniendo en cuenta la forma en la que se han aprendido los contenidos curriculares.
Además de una inequívoca voluntad por nutrir la educación bilingüe con el uso de las lenguas presentes en la realidad escolar, promoviendo su valoración positiva y el desarrollo de competencias comunicativas en múltiples idiomas.
Los resultados de la investigación se muestran relacionados con el estudio de Harte (2010) ya que los retos en la aplicación y desarrollo de estrategias educativas inclusivas en el ámbito de centros donde se llevan a cabo proyectos bilingües afrontan la necesidad de facilitar la participación activa de las familias en la vida de los centros. Se conciben como comunidades que aprenden críticamente sobre cómo tejer lazos socioemocionales en la construcción de una educación bilingüe inclusiva, brindando así oportunidades de comunicación y toma de decisiones en un entorno multilingüe acogedor y que aspira de forma permanente a la plena inclusión.
El estudio podría ampliarse con la participación de docentes de centros de prácticas bilingües de la etapa educativa de Educación Secundaria Obligatoria. Además, también sería conveniente conocer las percepciones de los estudiantes en relación con la eficacia de las estrategias utilizadas por los docentes.
En definitiva, resulta necesario, entre otros debates estructurales de implantación de bilingüismo y segregación, seguir indagando en la capacitación docente sobre estrategias educativas inclusivas en la enseñanza de contenidos curriculares en otras lenguas y en competencias socioemocionales, con el propósito de atender de manera efectiva las necesidades personales de aprendizaje de todo el alumnado sin excepción.
Alquraini, T., & Dianne-Gut, D. (2012). Critical components of successful inclusion of students with severe disabilities: Literature review. International Journal of Special Education, 27(1), 42–59. https://eric. ed.gov/?id=EJ979712
Bialystok, E. (2016). Bilingual education for young children: Review of the effects and consequences. International Journal of Bilingual Education and Bilingualism, 21(6), 666–679. https://doi.org/10.1080/136 70050.2016.1203859
Casas-Pedrosa, A. V., & Rascón-Moreno, D. (2023). Attention to diversity in bilingual education: Student and teacher perspectives in Spain. International Journal of Bilingual Education and Bilingualism, 26(9), 1111– 1128. https://doi.org/10.1080/13670050.2021.1997902
Cioè-Peña, M. (2022). TrUDL, a path to full inclusion: The intersectional possibilities of translanguaging and universal design for learning. TESOL Quarterly, 56(2), 799–812. https://doi.org/10.1002/tesq.3074
Coubergs, C., Struyven, K., Vanthournout, G., & Engels, N. (2017). Measuring teachers’ perceptions about differentiated instruction: The DI-Quest instrument and model. Studies in Educational Evaluation, 53, 41–54. https://doi.org/10.1016/j.stueduc.2017.02.004
Durán-Martínez, R., González-Ortega, E., Martín-Pastor, E., & Pérez-García, E. (2024). Inclusive teaching practices implemented in primary school bilingual programmes in Spain: Teachers’ views and associated factors. System, 124, Article 103393. https://doi.org/10.1016/j.system.2024.103393
García, O., Cioè-Peña, M., & Frieson, B. L. (2024). Bilingual education: Leaving (and not leaving) race and disability behind. In Representation, inclusion and social justice in world language teaching (pp. 102–121). Routledge.
Harte, H. A. (2010). The project approach: A strategy for inclusive classrooms. Young Exceptional Children, 13(3), 15–27. https://doi.org/10.1177/1096250610364355
Hegarthy, S. (2020). Inclusion and learning assessment – Policy and practice. UNESCO.
Juan-Rubio, A. D. (2024). Inclusive education in bilingual early childhood and primary centres. In Inclusive education in bilingual and plurilingual programs (pp. 61–79). IGI Global.
Lova, M., Bolarín, M., & Porto, M. (2013). Programas bilingües en Educación Primaria: Valoraciones de docentes. Porta Linguarum, 20, 253–268. https://doi.org/10.30827/Digibug.22306
Martínez, M., Bajo, E., Rogero-García, J., & Orío-Aparicio, C. (2023). La opinión del profesorado sobre el Programa Bilingüe de la Comunidad de Madrid. Acción Educativa.
Martín-Pastor, E., & Durán-Martínez, R. (2019). La inclusión educativa en los programas bilingües de educación primaria: Un análisis documental. Revista Complutense de Educación, 30(2), 589–604. https://doi. org/10.5209/RCED.57871
Nistal-Anta, V., López-Aguado, M., & Gutiérrez-Provecho, L. (2024). Competencias docentes para la inclusión de alumnos con necesidades educativas especiales: Una revisión sistemática. Revista Complutense de Educación, 35(2), 391–405. https://doi.org/10.5209/rced.83175
Orozco, I., & Moriña, A. (2019). Prácticas docentes para una pedagogía inclusiva en educación primaria: Escuchando las voces del profesorado. Aula Abierta, 48(3), 331–338. https://doi.org/10.17811/ rifie.48.3.2019.331-338
Otzen, T., & Manterola, C. (2017). Técnicas de muestreo sobre una población a estudio. International Journal of Morphology, 35(1), 227–232. https://doi.org/10.4067/S0717-95022017000100037
Pérez-Cañado, M. L. (2021). Inclusion and diversity in bilingual education: A European comparative study. International Journal of Bilingual Education and Bilingualism, 26(9), 1129–1145. https://doi.org/10.1080/13 670050.2021.2013770
Sanahuja-Ribés, A., Moliner-García, O., & Moliner-Miravet, L. (2020). Organización del aula inclusiva: ¿Cómo diferenciar las estructuras para lograr prácticas educativas más efectivas? Revista Complutense de Educación, 31(4), 497–506. https://doi.org/10.5209/rced.65774
Sandoval, M. (2023). Diagnóstico de necesidades docentes para implementar la educación inclusiva. Oficina Regional de Educación para América Latina y el Caribe (OREALC/UNESCO).
Sandoval, M., Simón, C., & Echeita, G. (2019). A critical review of education support practices in Spain. European Journal of Special Needs Education, 34(4), 441–454. https://doi.org/10.1080/08856257.2018. 1533094
Spratt, J., & Florian, L. (2015). Inclusive pedagogy: From learning to action. Supporting each individual in the context of ‘everybody’. Teaching and Teacher Education, 49, 89–96. https://doi.org/10.1016/j. tate.2015.03.006
Tomlinson, C. A. (2001). How to differentiate instruction in mixed-ability classrooms (2nd ed.). Pearson Education.
Wood, J. W. (2009). Pathways to teaching series: Practical strategies for the inclusive classroom (2nd ed.). Pearson.