e-ISSN: 1988-2793
ARTÍCULOS
Resumen: INTRODUCCIÓN: este artículo describe las percepciones del profesorado de Educación Básica del departamento de Boyacá en Colombia sobre procesos de articulación entre la lectura y las artes plásticas y visuales. MÉTODO: El estudio de enfoque cualitativo con tipo de investigación explorativo y descriptivo aplicó una entrevista semiestructurada a profesores de educación básica de la zona rural y urbana quienes orientan el área de lengua castellana y educación artística con un mínimo de dos años de experiencia en el sector educativo. Los datos cualitativos fueron analizados a través de Atlas Ti versión 22. RESULTADOS: Entre los hallazgos se evidenció que un número significativo del profesorado conoce y desarrolla los niveles de comprensión de lectura literal, inferencial y crítico intertextual. Igualmente, se comprobó que la mayoría de los entrevistados implementan textos discontinuos como recursos (pinturas, dibujos y caricaturas) para el fortalecimiento de los tres niveles mencionados. Finalmente, se comprobó la ausencia del desarrollo de los niveles de comprensión lectora apreciativo y creativo. DISCUSIÓN: Es necesario diseñar, validar e implementar una propuesta pedagógica de artes plásticas y visuales para el fomento de la comprensión lectora, en donde participe el alumnado y el profesorado desde la interdisciplinariedad para el mejoramiento de lectura profunda y la cualificación de los/las docentes.
Palabras clave: lectura, educación artística, creatividad, educación básica.
Abstract: INTRODUCTION: this article describes the perceptions of high school teachers from the department of Boyacá in Colombia on articulation processes between reading and the plastic and visual arts. METHOD: The qualitative approach study with an exploratory and descriptive type of research applied a semi-structured interview to primary and secondary education teachers in rural and urban areas who guide the area of Spanish language and artistic education with a minimum of two years of experience in the educational sector. The qualitative data were analyzed through Atlas Ti version 22. RESULTS: Among the findings, it was evident that a significant number of teachers know and develop the levels of literal, inferential and critical intertextual reading. Likewise, it was found that the majority of those interviewed implement discontinuous texts as resources (paintings, drawings and caricatures) to strengthen the three mentioned levels. Finally, the absence of development of the appreciative and creative level of reading comprehension was confirmed. DISCUSSION: It is necessary to design, validate and implement a pedagogical proposal of plastic and visual arts to promote reading comprehension, where students and teachers participate from interdisciplinary to improve deep reading and the qualification of teachers.
Keywords: reading, art education, creativity, basic education.
Index: 1. Introducción • 2. Metodología • 3. Resultados y Discusión • 4. Conclusiones • 5. Referencias
Cómo citar: Pardo Espejo, N. E.; Rodríguez Ochoa, D. Y.; Aragón Bueno, Mª. G. (2025). Percepciones sobre la articulación de la lectura con las artes plásticas y visuales en una muestra del profesorado de Educación Básica. Revista Complutense de Educación, 36(3), 261-270. https://doi.org/10.5209/rced.93791
Leer es una de las habilidades fundamentales en la escuela, ya que a través de ella se abre la posibilidad para acceder al conocimiento de los diferentes campos del saber y desarrollar la imaginación y la creatividad (Cassany et al., 2002). Entre tanto, Solé (2012), lo define como un proceso en donde el lector se relaciona con el texto para adquirir información de acuerdo con sus propósitos e intereses.
En este sentido, leer es un proceso que requiere de una participación activa y efectiva del lector, no es un aprendizaje mecánico, ni se realiza todo de una vez (Solé y Gallart, 1995). Desde esa misma percepción, Amaya (2002) considera al lector como un agente activo en el proceso y no como un agente pasivo de información, por el contrario, es quien debe interaccionar con el texto, confrontar dos intencionalidades, la del lector y la del texto, lo que hace que el texto se convierta en una unidad lingüística para el lector.
Desde las anteriores perspectivas, el acto de leer no es solo decodificar signos y pronunciarlos correctamente, por el contario es un acto cognitivo, que pone en marcha procesos mentales para la interpretación de la información del texto, en donde intervienen las expectativas del lector frente al texto a leer, los conocimientos previos del lector, la conexión de estos saberes con la nueva información, el control y evaluación de la interpretación, lo que implica que el lector identifique sus posibles debilidades en la comprensión durante su lectura y saber cómo superarlas.
Según la Organización para la Cooperación y el Desarrollo Económico (OCDE), entidad responsable de los Informes Programme for International Student Assessment PISA en español, Programa para la Evaluación Internacional de Alumnos, la competencia lectora es “la comprensión, el uso, la evaluación, la reflexión y el compromiso con los textos con el fin de alcanzar los propios objetivos, desarrollar el conocimiento y el potencial personales, y participar en la sociedad” (OCDE, 2018, p. 15). Por tanto, un lector competente no es aquel que lee con fluidez, por el contrario, es quien interpreta, valora, reflexiona y transfiere lo leído a su vida cotidiana con un propósito claro, permitiéndole participar en una sociedad, ya sea en un ámbito social, cultural, económico y político.
De acuerdo con las anteriores concepciones, se puede evidenciar que la competencia lectora no es un proceso únicamente cognitivo, sino que necesita de procesos afectivos, como el de sentir y actuar, asimismo de capacidades, habilidades y aptitudes que, en conjunto permitan a la persona resolver problemas y situaciones de la vida, es así como la lectura entra a formar parte del proyecto de vida, permitiéndole ser miembro activo en la sociedad (Solé, 2012).
Pero desafortunadamente, este proceso se ha convertido en una dificultad para los niños, niñas y adolescentes, dado que los resultados de la competencia lectora en las pruebas estandarizadas tanto nacionales como internacionales han sido bajos. Es así como los resultados de la prueba de competencia de lectura crítica aplicada por el Instituto Colombiano para la Evaluación de la Educación ICFES, la Secretaria de Educación de Boyacá (2023) expone que “Colombia obtuvo 54 puntos, 1 punto más que el año anterior y Boyacá logró 54 puntos, también subió 1 punto con respecto al año anterior y quedaron con iguales puntajes Colombia y Boyacá” (p.3).
Vale la pena mencionar que esta prueba evalúa los niveles de comprensión lectora literal, inferencial y crítico intertextual dejando al margen los niveles apreciativo y creativo, los cuales desarrollan habilidades más que descifrar códigos, es decir una lectura que va más allá de lo que se muestra a través de apreciaciones, valoraciones y sentimientos que se despiertan frente a lo leído.
Como se puede ver, no se ha evolucionado mucho en esta competencia, dado que son muy pocos los puntos que se ha avanzado a nivel nacional y un pésimo rendimiento frente a lo internacional, pues Colombia se ha mantenido en los últimos puestos en la Prueba PISA. Según los resultados del 2023, en lectura, el 49% de los jóvenes colombianos obtuvo un nivel 2 o superior, cuando la media de la OCDE es del 74%. Se evidencia un estancamiento y es así como Colombia no ha dado un avance significativo, dado que el puntaje de lectura es de 409 por debajo del promedio de 476 de la OCDE.
Por otra parte, pese a los numerosos estudios investigativos planteados sobre el aporte de la lectura en la formación del individuo en los últimos años, sus prácticas educativas en contextos reales de aprendizaje parecen no conseguir un avance significativo o por lo menos se vislumbran aún como tradicionales (GómezVillalba y Núñez, 2007, Santamarina y Núñez, 2021), con lo cual, la aplicación de enfoques comunicativos y funcionales propios de la lectura desde el currículo basado en competencias es escasa (Santamarina y Núñez, 2021) y aún menos frecuente la articulación de la lectura con la creación artística en escolares.
El panorama no es diferente en las instituciones educativas, lo que conlleva una mirada limitada de las potencialidades de estos niveles. Por consiguiente, se comprueba el desconocimiento de la posible articulación de la enseñanza de la lectura con la creación artística. Desde esta perspectiva, es fundamental conectar la lectura y las artes plásticas, ya que esta combinación permite desarrollar acciones innovadoras que fortalecen el proceso lector, con el objetivo de lograr un aprendizaje significativo (Lowenfeld, 1980).
Pues es preciso comprender que el arte es una vía para la adquisición del conocimiento, de reflexión y de debate (Meléndez, 2010).
En este sentido, surge la preocupación de establecer una articulación de la lectura con las diferentes disciplinas que potencien específicamente estos dos niveles, entre ellas las artes plásticas y visuales, debido a que desarrollan y fortalecen procesos de imaginación y emocionalidad como lo señala Eisner (2002)
Intentamos ayudar a los estudiantes a aprender a «leer» el mundo visual desde un marco de referencia artístico; la educación artística tiene algo que ver con la expansión del modo en que los estudiantes ven y experimentan el mundo. La manera en que los estudiantes ven y experimentan el mundo depende no sólo del mundo, sino también de lo que ellos aportan al mundo. La educación artística se ocupa de ayudar a los estudiantes a llevar al mundo un marco de referencia visual (p. 54).
En este sentido, leer es también observar, interpretar, apreciar y valorar una pintura, escultura o una obra artística para construir un significado permitiendo al lector dialogar, imaginar y reflexionar (Falguera, 2019). Por tanto, Al leer una obra artística, el lector interacciona con ella a través de la observación detallada para describirla, interpretarla, y apreciarla. Es aquí donde surge la pregunta problema ¿Cuáles son las percepciones del profesorado de Educación Básica sobre procesos de la articulación de la lectura con las artes plásticas y visuales? Interrogante que se dará respuesta en los siguientes apartados.
La investigación tiene un paradigma cualitativo, en palabras de Hernández et al. (2014), este enfoque permite interpretar percepciones de los entrevistados en un contexto natural, en este caso se buscó reconocer las opiniones del profesorado frente a la articulación entre el desarrollo de los niveles de la lectura con las artes plásticas y visuales.
El tipo de investigación fue de carácter exploratorio y descriptivo. De esta manera, se aplicó una entrevista semiestructurada adhoc validada mediante la técnica de juicio de expertos, cuyos perfiles correspondieron a profesionales relacionados con el área de educación artística, artes plásticas, lingüística, pedagogía en lengua quienes evaluaron y validaron los ítems.
La muestra del estudio estuvo conformada por un total de 45 docentes, quienes voluntariamente accedieron a participar en el desarrollo de la investigación a través del diligenciamiento de un consentimiento informado. Los criterios para la selección e inclusión de la muestra en la investigación obedecieron a ser docentes de la educación básica primaria y secundaria que orienten las asignaturas de Lengua Castellana y Artes Plásticas y Visuales con un mínimo de dos años de experiencia. La Tabla 1 muestra las frecuencias y porcentajes detallados de las variables del estudio sociodemográfico.
| Datos sociodemográfico | Categoría | Frecuencia | Porcentaje |
|---|---|---|---|
| Sexo | Femenino | 12 | 26,7% |
| Masculino | 33 | 73,3% | |
| Edad | Entre 20 a 25 años | 5 | 11,1% |
| Entre 25 a 30 años | 9 | 20,0% | |
| Entre 31 a 35 años | 7 | 15,6% | |
| Más de 35 años | 24 | 53,3% | |
| Último nivel de estudios | Normalista | 10 | 22,2% |
| Licenciatura | 15 | 33,3% | |
| Especialización | 5 | 11,1% | |
| Maestría | 15 | 33,3% | |
| Nivel educativo que orienta | Primaria | 31| | 68,9% |
| Secundaria | 14 | 31,1% | |
| Tiempo de Experiencia | De 2 años | 6 | 13,3% |
| De 3 a 5 años | 9 | 20,0% | |
| Más de 5 años | 30 | 66,7% | |
| Tipo de Institución Educativa | Pública | 25 | 55,6% |
| Privada | 20 | 44,4% | |
| Ubicación de la Institución educativa | Zona rural | 29 | 64,4% |
| Zona urbana | 16 | 35,6% |
Fuente: Elaboración propia.
Para el procesamiento de los resultados se realizó un análisis de contenido desde el enfoque de Teoría Fundamentada (Strauss y Corbin, 2002) apoyada en análisis de codificación abierta, axial y selectiva. De esta manera, se establecieron tres categorías de análisis como fueron: a) Conocimiento de los niveles de comprensión Lectora, b) Didáctica para el fomento de la comprensión lectora desde la Educación en Artes Plásticas y Visuales y c) Cualificación. El análisis de los datos se hizo a través del programa Atlas. Ti, 22 y fue así como emergieron subcategorías que aparecen en la tabla 2. Categorías y Subcategorías de análisis.
| Categorías Preestablecidas | Subcategorías Emergentes |
|---|---|
| a. Conocimiento y fomento de los niveles de comprensión Lectora | a1. Niveles de comprensión de lectora que conoce el docente |
| a2. Conocimiento de los niveles de comprensión lectora apreciativo y creativo | |
| a3. Fomento de los niveles de comprensión lectora apreciativo y creativo en el aula | |
a4. Interdisciplinariedad para el Fomento de la Lectura Apreciativa y Creativa. Uso de las expresiones artísticas para el fomento de la lectura apreciativa y creativa |
|
| b. Didáctica para el fomento de lacomprensión lectora desde la Educación en Artes Plásticas y Visuales | b1. Estrategias Didácticas para el fomento de la lectura desde las artes plásticas y visuales |
| b2. Expansión de la lectura hacia las expresiones plásticas y visuales | |
| c. Cualificación | c1. Capacitación sobre Articulación con la Lectura y las Artes Plásticas y Visuales |
| c2. Interés por cualificación en metodologías para promover la comprensión lectora enrelación con el área de Artes Plásticas y Visuales |
Fuente: Elaboración propia.
De acuerdo con la primera categoría (a) conocimiento y fomento de los niveles de comprensión lectora, respecto a la subcategoría (a1). Niveles de comprensión lectora que conoce el profesorado, se observó que el profesorado constata un mayor acercamiento con el nivel literal, inferencial y crítico intertextual, este último es el que más se fomenta en el estudiantado. Un segmento relevante es: “Conozco los tres niveles de comprensión: el literal, inferencial y el crítico y el que fomento en mis estudiantes es el nivel crítico porque es el que evalúa el ICFES” (E: 8).
Es importante mencionar que el Ministerio de Educación Nacional de Colombia y el ICFES evalúa la competencia lectora a través de las Pruebas Saber, en ella se evalúa los niveles de compresión literal, inferencial y crítico intertextual. Por tanto, el nivel de comprensión literal, se centra en identificar la información explícita que se encuentra en el texto. Es así como el alumnado debe estar en capacidad de explorar el texto para buscar, localizar e identificar datos relevantes como datos específicos, por ejemplo, fechas, nombres, palabras, conceptos entre otros, los cuales son aspectos claves para darle sentido global al texto.
Igualmente, evalúa el nivel de comprensión inferencial, este consiste en interpretar información implícita. De esta manera, el estudiantado debe tener la capacidad de deducir información que no está explícita en el texto, va más allá de lo que dice o quiere comunicar el autor. En este sentido, este nivel permite al lector leer entre líneas, presuponer y deducir lo implícito, formular hipótesis y nuevas ideas, igualmente, elaborar conclusiones (Gordillo y Flores, 2009).
Por último, el nivel de comprensión crítico intertextual, en este nivel el alumnado debe ser capaz de identificar y entender los contenidos locales del texto, asimismo comprender como se articulan las partes de un texto para darle un sentido global, reflexionar y evaluar el contenido del texto, asimismo expresar sus opiniones y emitir opiniones o juicios críticos sobre lo leído (ICFES, 2023 y Gordillo y Flores, 2009).
En cuanto a la subcategoría (a2). Conocimiento de los niveles de comprensión lectora apreciativo y creativo, se comprobó que el profesorado desconoce estos niveles. “Conozco los niveles de comprensión lectora literal, inferencial y crítico intertextual, esos son los que propone los lineamientos curriculares de la enseñanza de Lengua Castellana del Ministerio de Educación Nacional, pero no conozco el nivel apreciativo y creativo” (E: 25)
Es importante mencionar que el nivel de comprensión apreciativo, se define como aquel que se centra en las emociones del lector originadas de la lectura del contenido del texto. Es así como este nivel apreciativo se relaciona con la inteligencia emocional de los lectores. Y es aquí donde pueden surgir preguntas como: ¿Con qué personaje te identificas?, ¿Qué emociones sientes?, ¿qué te evoca?, ¿Qué sientes cuándo? Entre otras (Jiménez, 2015).
El nivel de comprensión creativo es la capacidad que tiene el lector de crear y elaborar nuevos textos a partir de lo leído, lo anterior surge del análisis y la valoración del contenido del texto. La creatividad se origina cuando el lector ha tenido una comprensión profunda, y una reflexión acerca del texto (Jiménez, 2015).
En cuanto a la subcategoría (a3). Fomento de los niveles de comprensión lectora apreciativo y creativo en el aula, se constató que el profesorado no los fomenta porque no los conoce. Esto en gran parte, se debe a que estos niveles no son evaluados por las pruebas estandarizadas del Instituto Colombiano para la Evaluación de la Educación (ICFES) mediante la implementación de las Pruebas SABER para los grados 3º, 5º, 7º y 9º de Educación Básica.
Sin embargo, el profesorado argumenta que los niveles de comprensión apreciativo y creativo son importantes para desarrollar competencias como la interpretativa, argumentativa y propositiva, ya que permiten fomentar la imaginación, la creatividad y el pensamiento crítico.
Fomentar los niveles de comprensión apreciativa y creativa en la lectura son necesarios porque el nivel de comprensión apreciativo implica la capacidad de apreciar y valorar el contenido de un texto y el nivel de comprensión creativo implica la capacidad de interpretar y analizar el texto desde diferentes perspectivas, generando ideas nuevas y originales, logrando desarrollar habilidades de pensamiento crítico, la imaginación y la capacidad de resolver problemas (E: 5).
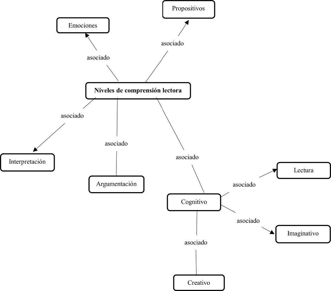
De esta manera, en la red semántica de la figura 1, se evidencia los resultados de esta subcategoría.
Fuente. Elaboración propia.
Nota. En la Red Semántica se muestran las percepciones sobre niveles
apreciativo y creativo.
En este sentido, cobra relevancia las artes y la educación artística como campos del saber para el fortalecimiento de la comprensión lectora, por cuanto lleva al lector no solo a identificar elementos explícitos plásticos que aparecen en las obras artísticas como formas, colores, tamaños, elementos, sino también a comprender lo que el autor quiere trasmitir, a identificar los sentimientos que estas obras despiertan, a conocer la vida del autor para dar una opinión, expresar emociones y generar de este modo juicios valorativos de carácter crítico (Sánchez Domínguez y Silva Zavala, 2021), lo que permite establecer nuevas formas de interpretación, donde la experiencia estética y el pensamiento creativo se manifiestan de manera enriquecedora para promover la relación entre la lectura y las artes plásticas y visuales como componente de desarrollo integral.
Las anteriores habilidades sin duda, fortalecen el nivel de comprensión intertextual crítica que evalúa el ICFES, por cuanto “el estudiante analiza, enjuicia, valora el contenido y la forma del texto, emite juicios de valor y los argumenta” (Acosta et al., p.134), del mismo modo, los procesos de evaluación y reflexión de la competencia lectora que evalúa PISA.
En relación con la subcategoría (a4). Interdisciplinariedad para el fomento de la lectura apreciativa y creativa, el estudio mostró que, si bien el profesorado se articula con otras áreas del conocimiento, su objetivo no es desarrollar estos niveles de comprensión lectora. “Realizamos en conjunto los proyectos transversales obligatorios como el Proyecto Ambiental Escolar PRAE, el de Educación para la Sexualidad y la Construcción de Ciudadanía y Educación en Derechos Humanos, pero no para el fortalecimiento de la comprensión lectora” (E: 4).
Por tanto, existe la necesidad de adoptar el enfoque de la “enseñanza en contexto” o en “in situ”, lo que significa pensar el fomento de la comprensión lectora desde las artes plásticas y visuales, mediante un trabajo compartido y mancomunado entre el profesorado de las áreas no lingüísticas con los de lenguaje, con el propósito de lograr que el estudiantado desarrolle habilidades de orden superior (Campollo-Urkiza y Cremades-Andreu, 2022).
Por otra parte, se comprobó que el profesorado de educación básica primaria, quienes laboran en la zona rural y en las escuelas nuevas o multigrado, en donde un solo profesor orienta todas las asignaturas de los diferentes grados en una sola aula no implementan la interdisciplinariedad para el fomento de la lectura. “Trabajo con escuela nueva y soy el único profesor de la institución educativa. Es muy complicado, por diferentes razones: no hay con quien trabajar en equipo, la intensidad horaria y el diseño curricular en ocasiones no lo permiten”. (E: 10).
Lo anterior es una oportunidad para integrar las artes plásticas y visuales con el desarrollo de los cinco niveles de comprensión lectora, cobraría relevancia la implementación de los proyectos integradores de didáctica multigrado en el profesorado de escuelas multigrados multigrado o escuela nueva, ya que según López Secanell y Rodrigo Segura (2023) confirmaron en su estudio investigativo que el desarrollo de proyectos basados en la educación artística fomenta la interdisciplinariedad, el aprendizaje significativo y vivencial, además el desarrollo de las competencias de las áreas implicadas y se propende por la transversalidad.
Con respecto a la segunda categoría (b). Didáctica para el fomento de la comprensión lectora desde la educación en artes plásticas y visuales, donde emergió la subcategoría (b1). Uso de las expresiones artísticas para el fomento de la lectura apreciativa y creativa, se comprobó que el profesorado considera importante el uso de las artes plásticas y visuales en su práctica pedagógica, por cuanto permite desde estos procesos integrativos, optimizar los aprendizajes, privilegiar la integralidad del conocimiento y fomentar un aprendizaje significativo.
“Considero que el uso de las expresiones artísticas para el fomento de la lectura apreciativa y creativa permite integrar el área de lengua castellana con la educación artística, fortalecer la competencia lectora y contribuir con el mejoramiento de los resultados de la lectura crítica en las pruebas saber” (E: 35).
La concepción del profesorado beneficia la puesta en escena la articulación de las artes plásticas y visuales con la lectura, dado que este proceso ayuda a desarrollar capacidades de interpretación, reflexión, valoración y apreciación, siendo estas habilidades claves para el fortalecimiento de los niveles de comprensión de lectura, tal como se corrobora en los resultados de la investigación de Padilla Martínez y Ortiz-Vega (2018).
En cuanto a la subcategoría (b2). Estrategias didácticas para el fomento de la lectura desde las artes plásticas y visuales, se observó el desconocimiento de las estrategias didácticas desde las artes plásticas y visuales propuestas en las orientaciones curriculares para la educación artística y cultural (MEN, 2022), entre ellas como los proyectos basados en las artes, laboratorios de creación, estrategias digitales etc. Pese a que utilizan carteleras, comics, frisos, imágenes, murales, entre otros, como recursos o elementos didácticos para el desarrollo de los niveles de comprensión lectora literal, inferencial y crítico no los utilizan pare el fomento de los niveles apreciativo y creativo, tal como se observa en la figura 2 de la red semántica.
Frente a la subcategoría (b3). Expansión de la lectura hacia las expresiones plásticas y visuales, se encontró que el profesorado poco propone actividades para expandir la lectura hacia estos lenguajes artísticos, es decir expandir la lectura a lo visual, lo sonoro, performativo, estético, a las artes escénicas entre otros. Expandir la lectura es aquella que transforma, evoluciona, construye y busca dialogar e interaccionar con otras manifestaciones artísticas, lo que implica la construcción de nuevas narrativas mediadas por la creatividad e imaginación (Cerón, 2020).
De esta manera, la lectura expandida entendida como la integración e inclusión de diversos formatos que permitan comprender el texto procurando nuevas experiencias lectoras a través de narrativas combinadas con la creación artística en escolares se constituye en el centro de interés; ya que busca activar el papel del lector superando la compresión literal de texto para dar paso a la construcción de un pensamiento crítico e interpretativo derivado de la práctica de la lectura y su articulación con la creación artística que integre lo textual y lo visual como modos posibles de comprensión del mundo.
En cuanto a la opinión sobre expresión de emociones, juicios valorativos estéticos y creativos a partir de la lectura para llevar un adecuado proceso lector, se evidenció que la mayoría del profesorado considera importante y fundamental expresar emociones, juicios valorativos y estéticos porque le permite al alumnado desarrollar una formación integral; generar motivación e interés por la lectura; fortalecer el pensamiento crítico y hacer de la lectura una forma recreativa, de expresión emocional y de sentimientos, tal como se muestra en la figura 3.
Fuente. Elaboración propia.
Nota. En la Red Semántica se observa el uso de las artes plásticas y visuales en el aula.
Fuente. Elaboración propia.
Nota: En la Red Semántica se observa las percepciones del profesorado
sobre la expresión de emociones, juicios valorativos estéticos y
creativos
Lo anterior se reafirma con lo mencionado por Jiménez (2015), ella manifiesta que, en el nivel de comprensión lectora emocional, “se produce una respuesta emocional, se dispara la imaginación, se enciende la motivación… Es la fase más característica de los lectores con hábito lector prolongado” (p.23). Un lector se encuentra en este nivel cuando la imaginación da lugar a la lectura entre líneas y recrea mundos ficcionales o de interés que lo motivan a seguir leyendo. Igualmente, cuando expresa sus emociones y juicios de valor sobre el contenido de lo leído. Del mismo modo, cuando el lector identifica, expresa y controla sus emociones frente a la lectura visual de una obra de arte (Rodríguez-Ochoa y Pardo-Espejo, 2023).
“A través de la expresión de emociones, juicios valorativos estéticos y creativos, los estudiantes expresan sus sentimientos y podemos percibir su sentir. Esto nos ayuda a conocerlos un poco más” (E: 40). De esta manera, el arte y la educación artística permiten entender el estado emocional de las personas (Fernández-Rodrigo y Gutiérrez-Ujaque, 2022), es así como estas se convierten en herramientas significativas para “expresar ideas y emociones, algunas veces demasiado reprimidas, poco expresadas o poco entendidas” (Huerta, 2022, p. 263).
Con base en la tercera categoría (c) Cualificación, referente a la subcategoría (c1). Capacitación sobre la articulación de la lectura con las Artes Plásticas y Visuales, se evidenció que el profesorado no ha recibido este tipo de capacitación. “No, la Secretaría de Educación tanto municipal como departamental no desarrolla ningún tipo de actualización en el área de Educación Artística y mucho menos cualificación en donde se integre estas dos áreas” (E: 41).
“No. Por lo general, la capacitación se enfoca en otras áreas del saber” (E: 38).
“No. La cualificación sobre comprensión lectora o lectura crítica, la ofrecen desde el área de Lengua Castellana” (E: 11).
Es fundamental que el profesorado se cualifique con el propósito de conocer, comprender y transferir enfoques, modelos, estrategias y técnicas en los procesos de enseñanza y aprendizaje para la integración de la educación artística o las artes plásticas y visuales con el área de lengua castellana a partir del diseño e implementación de proyectos globalizadores e interdisciplinares sustentados en el desarrollo del pensamiento crítico, de la creatividad, habilidades cognitivas y socio emocionales que conlleven a la apreciación estética y la valoración crítica de las manifestaciones artísticas visuales (Eisner, 2004).
En cuanto a la subcategoría (c2). Interés por cualificación en metodologías para promover la comprensión lectora en relación con el área de Artes plásticas y visuales, se constató que el ítem se asocia con opiniones en el sentido de la transversalización del conocimiento, el fortalecimiento de las capacidades interpersonales, la innovación en las prácticas pedagógicas y la ampliación del conocimiento en el profesorado.
“Me ayudaría a fortalecer mi quehacer docente y proponer estrategias innovadoras en el aula para el fortalecimiento de la comprensión lectora” (E: 18).
“Es importante poder contar con recursos metodológicos para poder integrar la enseñanza de la lectura con las artes plásticas y visuales. Esto ayuda a que los procesos de enseñanza y aprendizaje sean más llamativos y efectivos”. (E: 23).
“Fortalecería mi práctica pedagógica y podría conocer y aplicar estrategias de educación artística para el fomento de la lectura crítica” (E: 39).
Fuente. Elaboración propia.
Nota: En la Red Semántica se observa, las percepciones del
profesorado sobre desarrollar procesos de cualificación articulando la
lectura con las Artes Plásticas y Visuales.
Del mismo modo, se comprobó que el profesorado aplica estrategias propias para el desarrollo de la comprensión lectora desde la didáctica de la Lengua Castellana, pero no desde las artes plásticas y visuales. Esto se ratifica cuando argumentan que no han recibido cualificación sobre el desarrollo de la competencia lectora a través de las artes plásticas y visuales. Igualmente, se corroboró que el profesorado confunde los términos “materiales con estrategias”, ya que los recursos y materiales como los textos discontinuos para ellos son estrategias.
Finalmente, resulta imprescindible diseñar, validar e implementar un programa de Artes Plásticas y Visuales para el fomento de la comprensión lectora, en donde participen el estudiantado y el profesorado desde la interdisciplinariedad. Lo anterior, será una oportunidad para que el alumnado mejore su comprensión lectora y el profesorado se cualifique. En este sentido, el desarrollo de habilidades para la lectura proporciona herramientas para la vida académica y social de los niños. Para ello, es necesario comprender a fondo que significa la lectura y que conlleva ese proceso lector. Así pues, al ser las artes plásticas un campo que desarrolla y fortalece procesos de imaginación y emocionalidad, permiten comprender el texto al propiciar nuevas experiencias lectoras a través de narrativas combinadas con el arte.
Se evidencia la necesidad de articular la lectura y las artes plásticas y visuales en la educación básica para reconocer otras formas de enseñanza relacionadas con lo cognitivo, apreciativo y creativo. Igualmente, interiorizar las prácticas pedagógicas y educativas interdisciplinares en el fomento de la comprensión lectora y la formación integral del estudiantado.
Se determina que las percepciones del profesorado frente a la articulación de la lectura y las artes plásticas y visuales es positiva pues manifiestan que se contribuye a potencializar el pensamiento crítico, las habilidades creativas, estéticas y simbólicas del alumnado y abordar la lectura desde nuevas experiencias ayudando a mejorar la calidad del aprendizaje (CERLALC, 2004)
Se pretende buscar alternativas articuladas con las artes plásticas para que el profesorado se empodere del conocimiento de la lectura y profundice en sus contenidos, así contribuye a potencializar las habilidades creativas del estudiantado y se pueden fortalecer las prácticas de enseñanza y aprendizaje mediante una pedagogía que haga posible expresar un lenguaje creativo. Esta articulación entre la lectura y las artes plásticas, puede generar procesos metodológicos innovadores en la práctica docente.
Con el estudio realizado, se aprecia que tanto el profesorado como el alumnado necesitan una metodología activa en la que se apliquen estrategias de enseñanza y aprendizaje para el fomento de una lectura profunda y el desarrollo de los niveles de comprensión lectora apreciativa y valorativa, y los procesos de reflexión, argumentación y evaluación.
Las Orientaciones Curriculares para la enseñanza de la Educación Artística y Cultural elaboradas por el Ministerio Educación Nacional de Colombia (2022), se convierten en una herramienta fundamental para s el profesorado de las diferentes áreas de conocimiento, por cuanto es una opción para desarrollar proyectos globales que incentiven el fomento de las competencias de sensibilidad perceptiva, producción-creación y comprensión crítico-cultural y ayudar al estudiantado a expresar, reflexionar, evaluar y argumentar desde la apreciación y la creación.
Acosta Gómez, Israel, Escanaverino Fernández, Elia Mercedes, & Cubillas Quintana, Fidel. (2020). Comprensión de textos y conocimientos previos. Zonas de sombra y significados. Fides et Ratio - Revista de Difusión cultural y científica de la Universidad La Salle en Bolivia, 19(19), 125-152.
Amaya, J. (2002). El docente del lenguaje. Colombia: Limusa.
Campollo-Urkiza, A.; Cremades-Andreu, R. (2022). Contribuciones de la Educación Musical al desarrollo de la Competencia en Comunicación Lingüística en Primaria. Revista Electrónica Complutense de Investigación en Educación Musical, 19, 51-61. https://dx.doi.org/10.5209/reciem.76647
Cassany D., Luna, M. y Saenz, G. (2002). Enseñar lengua. Barcelona: Grao Editores Centro Regional para el Fomento del Libro en Amé-rica Latina y el Caribe, Organización de Esta-dos Iberoamericanos (2004). Agenda de políticas públicas de lectura. Cerlalc
Cerón, R. (26 de febrero de 2020). Poesía expandida, una herramienta para los nuevos lectores. Milenio https://www.milenio.com/cultura/literatura/poesia-expandida-una- herramienta-para-los-nuevos- lectores.
Eisner, E. (2002). Ocho importantes condiciones para la enseñanza y el aprendizaje en las artes visuales. Arte, Individuo y Sociedad, 047 - 055. Retrieved from https://revistas.ucm.es/index.php/ARIS/article/ view/ARIS0202110047A.
Eisner, E. (2004). El arte y la creación de la mente. Barcelona: Paidós.
Falguera, E. (2019). Leer el arte o cómo la lectura nos enseña pintura. Investigaciones Sobre Lectura, 11, 73 DOI 10.37132/isl.v0i11.270
Fernández-Rodrigo, L.; Gutiérrez-Ujaque, D. (2022). Promoción de la resiliencia y educación artística en centros de máxima complejidad: vínculos y orientaciones desde la literatura. Revista Complutense de Educación, 33(2), 237-246
Gómez-Villalba, E y Núñez, M. (2007). La enseñanza de la lectura en el aula. Textos didáctica de la Lengua y la Literatura, 44, 19-33.
Gordillo, A. y Flores, M. (2009), Los niveles de comprensión lectora: hacia una enunciación investigativa y reflexiva para mejorar la comprensión lectora en estudiantes universitarios. Revista Actualidades Pedagógicas, (53), 95-107.
Hernández, R., Fernández, C. y Baptista, P. (2014). Metodología de la Investigación (6° ed.). México: Mc Graw Hill.
Huerta, R. (2022). Artes visuales para la inclusión de la diversidad sexual en la formación del profesorado de educación primaria. Revista De Estudios Socioeducativos. ReSed, 1(10). Recuperado a partir dehttps://revistas.uca.es/index.php/ReSed/article/view/8638
Instituto Colombiano para la Evaluación de la Educación (ICFES). (2023). Balance de la presentación de las Pruebas Saber 3°, 5°, 7° y 9° 2023.
Jiménez, E. (2015). Niveles de la comprensión y la competencia lectoras, Revista Lenguaje y Textos, 41, 1925.
López Secanell, I.; Rodrigo Segura, F. (2023). El arte como eje vertebrador de proyectos en educación infantil y primaria. Estudio de caso de colaboración escuela-universidad. Revista Complutense de Educación, 34(2), 389-400.
Lowenfeld, V. (1980). Desarrollo de la capacidad creadora. Buenos Aires: Kapelusz.
Meléndez, A. 2010: Concepciones de la educación artística en museo: El caso de las educadoras del Museo Nacional de Bellas Artes de Chile. Arte Individuo y Sociedad, 22 (1), 145-162.
OCDE. (2018). Marco de referencia para el cuestionario de contexto PISA 2018. Bogotá: Instituto Colombiano para la Evaluación de la Educación (ICFES).
Ministerio de Educación Nacional. (2022). Orientaciones curriculares para la educación artística y cultural en educación básica y media.
Padilla Martínez, W. I., & Ortiz-Vega, J. (2018). Efecto de la Integración de las Artes Visuales en el Desarrollo de la Lectura y la Escritura. Revista Iberoamericana De Evaluación Educativa, 11(1). https://doi.org/10.15366/riee2018.11.1.005
Rodríguez-Ochoa, D. y Pardo-Espejo, N. (2023). A ExpresArte. En N. Ramirez-Roncancio et al. (Coord.), Edukahandonos para la vida: bienestar y ciudadanía (pp 21-132). Colombia: Editorial UPTC
Sánchez Domínguez, Juan Pablo, & Silva Zavala, Eve Michelle. (2021). Caracterización de la Comprensión Lectora en estudiantes universitarios de nuevo ingreso. Dilemas contemporáneos: educación, política y valores, 8(spe4), 00008. Epub 20 de septiembre de 2021.https://doi.org/10.46377/dilemas.v8i.2756
Santamarina, M., y Núñez, M. (2021). Dificultades y retos para la enseñanza y el aprendizaje de la lectura y escritura, Revista Lengua y Habla, (25), 245-266
Secretaría de Educación de Boyacá (2023). Históricos Pruebas Saber Grado Once Entidad Territorial Certificada Boyacá.
Solé, I. (2012). Competencia lectora y aprendizaje. Revista Iberoamericana de Educación. En L. Zayas (Coord.), Didáctica de la Lengua y la Literatura (p. 43-61).
Solé, I. y Gallart, I. (1995). El placer de leer. Lectura y Vida. Revista Latinoamericana de Lectura, 16, (3), 2-8.
Strauss, A. y Corbin, J. 2002. Bases de la investigación cualitativa. Técnicas y procedimientos para desarrollar la Teoría Fundamentada. Universidad de Antioquia, Medellín.
Este trabajo se enmarca en el proyecto de investigación con código SGI 3404 titulado: La lectura expandida en procesos de creación artística en estudiantes de educación básica primaria y secundaria. Financiado por el Centro de Gestión de Investigación y Extensión CIDEA de la Facultad de Estudios a Distancia de la Universidad Pedagógica y Tecnológica de Colombia. Grupo de Investigación Re-Edudic. ↩︎